O PREFEITO MUNICIPAL DE GUAÇUÍ, ESTADO DO ESPÍRITO SANTO, no uso de suas
atribuições legais, faz saber que a Câmara Municipal APROVOU e ele SANCIONA a
seguinte Lei:
Art. 1º A Ação do Governo
Municipal orientar-se-á no sentido de desenvolvimento do Município e do
aprimoramento dos serviços prestados à população, obedecendo aos seguintes
princípios fundamentais:
I - Planejamento;
II - Coordenação;
III - Controle.
Art. 2º A ação
administrativa municipal será exercida através do planejamento e compreenderá
os seguintes planos e programas:
I - Plano Geral de
Governo;
II - Plano Plurianual
de Investimento;
III - Lei de
Diretrizes Orçamentárias;
IV - Orçamentos
Anuais;
V - Programação
Financeira de Desembolso;
VI - Programação de
Atividades Sociais.
Parágrafo Único. Cabe a cada
Secretaria Municipal, órgãos da administração e autarquias, orientar e dirigir
a elaboração dos programas correspondentes as suas áreas e, a Assessoria de
Planejamento e Controle Interno, auxiliar diretamente ao Prefeito e demais
órgãos, na elaboração, assessoramento, controle e revisão do Plano Geral de
Governo.
Art. 3º O Planejamento e a
execução das atividades municipais guardarão perfeita consonância com os planos
e programas do Governo do Estado e dos órgãos da Administração Federal.
Art. 4º Em cada exercício
financeiro será elaborado o Orçamento Programa que pormenorizará a etapa do Plano
Plurianual a ser realizado no exercício seguinte.
Art. 5º Para se ajustar o
ritmo da execução do Orçamento ao provável fluxo de recursos, a Secretaria
Municipal de Finanças, elaborará Programação Financeira de Desembolso de modo a
assegurar a liberação de recursos necessários à fiel execução dos programas
anuais de trabalhos projetados.
Art. 6º Toda atividade
deverá ajustar-se ao Plano de Governo e ao Orçamento Programa, sendo que os
compromissos financeiros só poderão ser assumidos em perfeita consonância com a
Programação Financeira de Desembolso.
Art. 7º As atividades da
Administração Municipal serão objetos de permanente coordenação, especialmente
no que se refere à execução dos planos e programas de Governo.
Art. 8º A coordenação setorial
será exercida em todos os níveis da Administração Municipal, mediante atuação
das Secretarias e Órgãos de assessoramento ao Prefeito, e realização
sistemática de reuniões com os Superintendentes, Gerentes e Chefes dos
Departamentos e ou responsáveis imediatamente subordinados.
Art. 9º O controle das
atividades da Administração do Município será exercido em todos os níveis e em
todos os órgãos, compreendendo especialmente:
I - O controle,
pelas Secretarias e Órgãos de Assessoramento, da execução dos programas e da
observância às normas que orientam a atividade de cada órgão;
II - O critério de
prioridade na elaboração e execução de seus programas, o qual a prefeitura
estabelecerá segundo a essencialidade da obra ou serviço e o atendimento do
interesse coletivo;
III - A atualização
permanente dos servidores municipais, visando a modernização dos métodos de
trabalho, com o objetivo de proporcionar melhor atendimento ao público, através
de rápidas decisões, sempre que possível com execução imediata;
IV - A utilização
pela Prefeitura de pessoas ou entidades do setor privado, para execução de
obras e serviços, sempre que admissível, mediante contrato, concessão,
permissão ou convênio, de forma a alcançar melhor rendimento, evitando novos
encargos permanentes e ampliação desnecessária do quadro de servidores;
V - O controle de
aplicações dos recursos públicos e guarda dos bens do município pelos órgãos
próprios.
§ 1º O Controle Interno
será exercido por todos os órgãos da Administração, sob a coordenação da
Assessoria de Planejamento e Controle Interno.
§ 2º A Assessoria de
Planejamento e Controle Interno, terá como meta principal o acompanhamento
orçamentário e a execução financeira, sendo responsável pela emissão dos
relatórios de gestão fiscal, juntamente com os órgãos responsáveis pelas
atividades financeiras e contábeis.
Art. 10. A Estrutura
Administrativa da Prefeitura Municipal de Guaçuí, constitui-se dos seguintes
órgãos:
I - ÓRGÃO
DELIBERATIVO:
a) Conselho Gestor
de Acompanhamento da Administração Municipal.
II - ÓRGÃO
CONSULTIVO:
a) Participação
Popular.
III - ÓRGÃO DE
ASSESSORAMENTO:
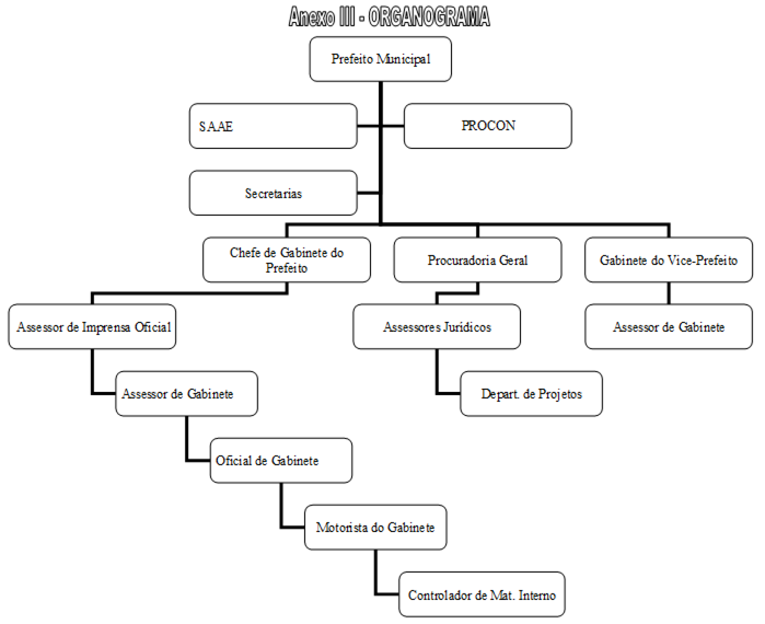
a) Gabinete do Prefeito;
b) Gabinete do
Vice-Prefeito;
c) Procuradoria
Geral do Município;
d) Imprensa Oficial.
IV - ÓRGÃOS DA
ADMINISTRAÇÃO GERAL:
a) Secretaria
Municipal de Administração;
b) Secretaria
Municipal de Finanças.
V - ÓRGÃOS DA
ADMINISTRAÇÃO ESPECÍFICA:
a) Secretaria
Municipal de Saúde;
b) Secretaria
Municipal de Ação Social;
b) Secretaria Municipal de Assistência Social (Nomenclatura
dada pela Lei nº 3841/2011);
c) Secretaria
Municipal de Educação e Esporte;
c) Secretaria
Municipal de Educação (Denominação dada pela Lei nº
3611/2008);
d) Secretaria Municipal
de Cultura e Turismo;
d) Secretaria
Municipal de Cultura e Turismo e Esportes (Denominação dada pela Lei nº 3611/2008);
e) Secretaria
Municipal de Obras, Infra-Estrutura e Serviço Público;
f) Secretaria
Municipal de Agricultura e Meio Ambiente;
f) Secretaria
Municipal de Agricultura (Denominação dada pela Lei nº 3542/2008);
g) Secretaria
Municipal de Meio Ambiente (Secretaria
criada pela Lei nº 3542/2008);
h) Secretaria
Municipal de Planejamento e Gerência de Projetos (Secretaria criada pela Lei 3641/2009)
VI - AUTARQUIAS
MUNICIPAIS:
§ 1º As Autarquias
Municipais, terão Jurisdição, Administração e âmbito de atuação e competências,
definidas em Leis Específicas.
§ 2º A representação
gráfica da Estrutura Administrativa da Prefeitura Municipal de Guaçuí é a constante
dos Anexos I, II, III, IV, V, VI, VII, VIII, IX, partes integrantes desta Lei.
Art. 11. O Gabinete do
Prefeito é um órgão diretamente ligado ao Chefe do Poder Executivo, tendo como
âmbito de ação, o assessoramento, a assistência imediata ao Prefeito,
auxiliando-o no exame e trato dos assuntos políticos e administrativos e,
especificamente:
I - O encaminhamento
de projetos, processos e outros documentos para apreciação do Prefeito;
II - A colaboração
com o Prefeito, na preparação de mensagens e projetos;
III - A lavratura de
atas e preparo de agendas, súmulas e correspondências para o Prefeito;
IV - A redação e
preparo da correspondência privativa do Prefeito;
V - A recepção,
triagem e encaminhamento de pessoas ao Prefeito;
VI - O auxílio ao
Prefeito, em suas relações com as autoridades e o público em geral;
VII - A prestação de
esclarecimentos ao público, sobre problemas do município;
VIII - A prestação
de informações sobre programas e realizações da Prefeitura.
IX - O estímulo e o
apoio à criação de organizações comunitárias, para que haja participação,
acompanhamento e fiscalização das ações do Poder Público Municipal;
X - A divulgação aos
órgãos da Prefeitura, das decisões e providências determinadas pelo Prefeito;
XI - O
encaminhamento das matérias de interesse da Municipalidade, quando autorizadas
pelo Prefeito, para publicação nos órgãos da Imprensa;
XII - A execução de
outras atividades correlatas.
Parágrafo Único. Para suprir as
necessidades de assessoramento ao Gabinete do Prefeito Municipal ficam criados
os cargos de provimento em comissão de Assessor de Gabinete do Prefeito e
Oficial de Gabinete, tendo como função específica o auxílio direto ao Chefe do
Executivo e Chefe de Gabinete em suas atribuições, cuja referência e quantidade,
consta do Anexo I, Tabela de Cargos em Provimento em Comissão.
Art. 12. O Gabinete do
Vice-Prefeito é um órgão diretamente ligado ao Vice-Prefeito, tendo como âmbito
de ação, o assessoramento, a assistência imediata ao Vice-Prefeito,
auxiliando-o no exame e trato dos assuntos políticos e administrativos e,
especificamente:
I - O encaminhamento
de projetos, processos e outros documentos para apreciação do Vice-Prefeito;
II - A lavratura de
atas e preparo de agendas, súmulas e correspondências para o Vice-Prefeito;
III - A redação e
preparo da correspondência privativa do Vice-Prefeito;
IV - A recepção,
triagem e encaminhamento de pessoas ao Vice-Prefeito;
V - O auxílio ao
Vice-Prefeito, em suas relações com as autoridades e o público em geral;
VI - A prestação de
esclarecimentos ao público, sobre problemas do município;
VII - A prestação de
informações sobre programas e realizações da Prefeitura.
VIII - O estímulo e
o apoio à criação de organizações comunitárias, para que haja participação,
acompanhamento e fiscalização das ações do Poder Público Municipal;
IX - A divulgação
aos órgãos da Prefeitura e providências determinadas pelo Vice-Prefeito;
X - O encaminhamento
das matérias de interesse da Municipalidade, quando autorizadas pelo
Vice-Prefeito, para publicação nos órgãos da Imprensa;
XI - A execução de
outras atividades correlatas.
Parágrafo Único. Para suprir as
necessidades de assessoramento ao Gabinete do Vice-Prefeito Municipal ficam
criados os cargos de provimento em comissão de Assessor de Gabinete do
Vice-Prefeito, cuja referência e quantidade, consta do Anexo I, Tabela de
Cargos em Provimento em Comissão.
Art. 13. A Procuradoria Geral
do Município é um órgão diretamente ligado ao Chefe do Poder Executivo
Municipal, tendo como âmbito de ação o assessoramento jurídico administrativo e
legislativo e, especificamente:
I - A defesa em
Juízo, ou fora dele dos direitos e interesses do Município;
II - A elaboração de
Pareceres sobre consultas formuladas pelo Prefeito e pelos demais órgãos da
Administração Municipal;
III - A redação de
minutas de contratos, convênios, ajustes e outros atos de natureza jurídica;
IV - A promoção de
cobrança judicial da Dívida Ativa e outras rendas que, por Lei, devam ser
exigidas judicialmente dos contribuintes;
V - A assessoria ao
Prefeito no estudo, interpretação, encaminhamento e solução das questões
jurídicas administrativas, políticas e legislativas;
VI - A seleção de
informações sobre leis, projetos legislativos federais e estaduais;
VII - A análise e
redação de projetos de lei, decretos, regulamentos e outros documentos de
natureza jurídica;
VIII - A execução de
outras atividades correlatas.
Parágrafo Único. Para suprir as
necessidades de assessoramento a Procuradoria Geral do Município, fica criado o
cargo de provimento em comissão de Assessor Jurídico e Departamento de
Projetos, cuja referência e quantidade, consta do Anexo I, Tabela de Cargos em
Provimento em Comissão.
Art. 14. A Assessoria
Jurídica é um apêndice da Procuradoria Geral do Município, a quem fica
subordinada, será ocupada por profissionais na área do direito, devidamente
inscritos na Ordem dos Advogados do Brasil, tendo como âmbito de ação o
assessoramento jurídico administrativo, legislativo e judicial,
especificamente:
I - O acompanhamento
de processos administrativos, legislativos e judiciais;
II - A elaboração de
minutas de defesa e/ou ações, sob a orientação da procuradoria;
III - Oferecer,
mensalmente, relatório do andamento dos processos, quer administrativos ou
judiciais;
IV - Promover o
atendimento às autarquias e fundações municipais;
V - Dar sustentação
em procedimentos técnicos-jurídicos em todas as áreas de administração
municipal;
VI - A execução de
outras atividades correlatas.
Art. 15. O Departamento de
Projetos é diretamente ligado a Procuradoria Geral do Município, a quem fica
subordinado, tendo como âmbito de ação o desenvolvimento das seguintes
atividades:
I - Promover
atividades de pesquisa e análise de documentos para a promoção de projetos;
II - Planejar e elaborar
projetos de importância para a administração;
III - Coordenar
ações em conjunto com os setores administrativos para a elaboração de projetos;
IV - Orientar os
setores administrativos na implementação de documentação para que os projetos sejam
sustentáveis;
V - A execução de
outras atividades correlatas.
Art. 16. A Imprensa Oficial é
diretamente ligada ao Chefe do Poder Executivo Municipal tendo como âmbito de
ação as atividades de levantamento, análise, documentação, promoção e
publicação dos atos oficiais da Prefeitura Municipal.
Art. 17. Compete à Imprensa
Oficial, o desenvolvimento das seguintes atividades:
I - A redação,
impressão e distribuição do órgão Oficial do Município;
II - A manutenção e
atualização das máquinas, equipamentos e materiais destinados ao exercício de
suas atividades;
III - A publicação
dos atos oficiais e matéria de interesse público oriundos dos Poderes Executivo
e Legislativo;
IV - Divulgação dos
atos administrativos de interesse geral;
V - O contato com as
comunidades e entidades do Município, para a coleta de dados e a complementação
da matéria jornalística;
VI - O contato com
outros órgãos de imprensa para a divulgação de matérias de interesses do
Município;
VII - A composição e
execução de material impressos em geral necessários às atividades dos órgãos da
Administração, incluindo fichas, talonários, convites, participações em papel
timbrado, entre outros,
VIII - A publicação
no órgão oficial do Município, mediante do preço público correspondente, de
atas, extratos, editais, anúncios, declarações, convites e participações
oriundas do limite das possibilidades técnicas do Departamento respeitadas as
disposições gerais da Lei de Imprensa;
IX - A execução de
outras atividades correlatas.
Art. 18. A Secretaria
Municipal de Administração, é um órgão diretamente ligado ao Chefe do Poder
Executivo Municipal, tendo como âmbito de ação, a execução das políticas
públicas nas áreas de sua competência, o planejamento, a coordenação, a
execução e o controle das atividades administrativas, referentes a compras, a
recursos humanos, pessoal, expediente, arquivo, previdência social, patrimônio,
almoxarifado, zeladoria, garagem, oficina e serviços diversos, a elaboração de
Relatórios de Avaliações Administrativas, em articulação com os demais órgãos
da Prefeitura.
Art. 19. A Secretaria
Municipal de Administração, exercerá suas atividades através das seguintes
Superintendências, Gerências, Departamentos e Controladoria, sob a sua
subordinação:
I -
Superintendência;
a) Superintendência
de Recursos Humanos;
b) Superintendência
de Compras e Serviços;
c) Superintendência
de Almoxarifado. (Incluído
pela Lei nº 3271/2005)
II - Controladoria:
a) Controlador de
Combustíveis e Lubrificantes;
b) Controlador Geral
de Material Interno.
III - Gerências:
a) Gerência de
Serviços de Manutenção e Controle Interno;
b) Gerência de
Veículos e Equipamentos Motorizados;
c) Gerência
Operacional;
IV - Departamentos:
a) Departamento de
Serviços Gerais;
b) Departamento de
Expediente e Serviços Diversos;
c) Departamento de
Patrimônio;
d)
Departamento de Almoxarifado; (Departamento extinto pela Lei nº
3271/2005)
Art. 20. A Superintendência
de Recursos Humanos, é um órgão ligado diretamente a Secretaria Municipal de
Administração, tendo como competência o desenvolvimento das seguintes
atividades:
I - O
desenvolvimento e a aplicação da política de suprimento de recursos humanos, através
de pesquisa e análise de mercado, recrutamento, seleção e integração;
II - A Promoção e
execução da política de manutenção de recursos humanos, pela administração de
salários, planos de benefícios sociais, higiene e segurança do trabalho;
III - A execução das
políticas de desenvolvimento de recursos humanos, através de treinamento e
aperfeiçoamento de pessoal;
IV - O
desenvolvimento e o controle de recursos humanos;
V - O registro
atualizado da vida funcional de cada servidor;
VI - A aplicação do Plano de Carreira dos Servidores;
VII - A atualização
da Tabela Salarial, constante do Plano de Carreira, de acordo com os
reajustes autorizados pelo Governo Federal e ou Câmara Municipal;
VIII - A organização
e atualização de Cadastro de Recursos Humanos, visando a um sistema de
informações de força de trabalho do Município;
IX - A preparação da
documentação necessária para admissão, demissão e concessão de férias;
X - O cumprimento
dos atos de admissões, posse, lotação, distribuição, direitos e vantagens dos
servidores;
XI - A elaboração
das folhas de pagamento e preenchimento de formulários referentes a encargos
sociais;
XII - A
fiscalização, controle e registro de freqüência dos servidores;
XIII - A elaboração
de escala geral de férias dos servidores, de acordo com as tabelas encaminhadas
pelos demais órgãos da Prefeitura;
XIV - A elaboração
da folha de acidentes de trabalho e de expedientes relativos a licenças;
XV - Acompanhamento
da situação previdência e condições para aposentadoria dos servidores;
XV - A execução de
outras atividades correlatas.
Art. 21. A Superintendência
de Recursos Humanos, terá os seguintes Departamentos sob sua subordinação:
I - Departamentos:
a) Departamento de
Serviços Gerais;
b) Departamento de
Expediente e Serviços Diversos;
Art. 22. Compete o Departamento
de Serviços Gerais, o desenvolvimento das seguintes atividades:
I - A programação da
conservação das instalações elétricas e hidráulicas da Prefeitura;
II - A execução das
atividades de abertura e fechamento, bem como a ligação e o desligamento de
luzes e aparelhos elétricos dos prédios da Prefeitura;
III - A execução da
limpeza interna e externa do prédio, móveis e instalações da Prefeitura;
IV - A execução de
atividades de vigilância diurna e noturna;
V - A promoção da
conservação e manutenção e equipamentos de escritório, providenciando o reparo
tão logo apresentem defeitos;
VI - A execução de
serviços de copa e cozinha;
VII - A execução de
outras atividades correlatas.
Art. 23. Compete ao
Departamento de Expediente e Serviços Diversos, o desenvolvimento das seguintes
atividades:
I - O recebimento,
carimbo, numeração, distribuição e registro de todos os documentos, papéis, petições,
processos e outros que devam tramitar na Prefeitura;
II - O registro, em
livro e ficha própria, de tramitação e encaminhamento de todos os processos;
III - A remessa e
distribuição de toda a correspondência interna e externa;
IV - O atendimento ao
público e aos servidores da Prefeitura prestando informações quanto à
localização de processo;
V - O recebimento de
exemplares do Diário Oficial e outras publicações de interesse do Município,
encaminhado-os aos órgãos interessados e, posteriormente, procedendo a sua
guarda;
VI - A organização e
a conservação do arquivo, analisando o conteúdo dos documentos e papéis,
implementado o sistema de arquivamento;
VII - O atendimento,
quando solicitado oficialmente, do desarquivamento de documentos diversos, encaminhado-os
através de livros próprios ou registro em ficha própria;
VIII - A
organização, funcionamento e manutenção de serviço público de expedição de
documentos de identidade civil, em colaboração com o órgão estadual competente;
IX - A organização,
funcionamento e manutenção de serviço público de alistamento militar, em
colaboração com o órgão Federal competente;
X - Responsável pelo
arquivamento e guarda dos documentos da Prefeitura, encaminhados pelos diversos
órgãos através de guias de remessas próprias, informando o tempo de permanência
no arquivo;
XI - A execução de
outras atividades correlatas.
Parágrafo Único. Para suprir as
necessidades de assessoramento da Secretaria Administração, fica criado o cargo
de provimento em comissão de Controlador de Material Interno, cuja referência e
quantidade, consta do Anexo I, Tabela de Cargos em Provimento em Comissão.
Art. 24. O Controle de
Material Interno, é órgão ligado diretamente a Secretaria de Administração,
tendo como competência o desenvolvimento das seguintes atividades:
I - Controlar a
entrada e saída de material do setor;
II - Controlar e
fiscalizar o modo de utilização do material entregue no setor;
III - Fazer o
levantamento do material a ser utilizado pelo setor;
IV - Promover a
distribuição de material de acordo com a necessidade apresentada por cada
setor;
V - Zelar pelo
pronto atendimento do setor;
VI - Informar
mensalmente sobre o material utilizado pelo setor, através de planilha de
atendimento;
VII - Assessorar o
Controlador Geral quando da aquisição de material permanente;
VIII - A execução de
outras atividades correlatas.
Art. 25. A Superintendência
de Compras e Serviços, é um órgão ligado diretamente a Secretaria Municipal de
Administração, tendo como competência o desenvolvimento das seguintes
atividades:
I - A organização e
utilização do Cadastro de Fornecedores;
II - A expedição de
Certificados de Registro às Firmas fornecedoras;
III - A organização
e listagem atualizada de preço dos materiais e equipamentos de uso mais
freqüentes;
IV - A realização de
coleta de preços visando a aquisição de materiais e ou equipamentos;
V - O encaminhamento
dos pedidos de materiais e ou equipamentos e Comissão Permanente de Licitação,
para as providências necessárias, conforme o caso;
VI - O controle dos
prazos de entrega de material providenciando as cobranças às firmas, quando se
fizerem necessárias;
VII - A articulação
com o Departamento de Almoxarifado e Patrimônio, para efeito de registro
patrimonial do material permanente;
VIII - A execução de
outras atividades correlatas.
Art. 26. A Gerência de
Serviços e Controle Interno, é órgão ligado diretamente a Superintendência de
Compras e Serviços, tendo como competência o desenvolvimento das seguintes
atividades:
I - Auxiliar na
organização e listagem atualizadas de preço dos materiais e equipamentos de uso
mais freqüentes;
II - Acompanhar o
controle dos prazos de entrega de material providenciando as cobranças às
firmas, quando se fizerem necessárias;
III - Manter em dia
o cronograma de atendimento da Superintendência de Compras e Serviços,
auxiliado pelo Controlador Geral de Material Interno;
IV - Controlar a
entrada e saída de material de cada órgão da administração, auxiliado pelo
Controlador Geral de Material Interno;
V - Fiscalizar o
material permanente objetivando sua manutenção e conservação;
VI - A execução de outras
atividades correlatas.
Art. 27. A Gerência de
Veículos e Equipamentos, é um órgão ligado diretamente a Secretaria de
Administração, tendo como competência o desenvolvimento das seguintes
atividades:
I - Manter a conservação
os veículos e equipamentos da frota oficial;
II - Observar a
lavagem, limpeza e lubrificação dos veículos;
III - Fiscalizar o
consumo de combustível e lubrificantes pelos veículos, máquinas e equipamentos;
IV - Verificar a
manutenção dos serviços corretivos e preventivos de mecânica e funilaria da
frota;
V - Manter
atualizada a documentação referente à propriedade e seguro dos veículos,
máquinas ou equipamentos da frota;
VI - Administrar o
uso racional dos veículos, máquinas e equipamentos, zelando pela guarda e
segurança;
V - Acompanhar e
fiscalizar os custos de manutenção dos veículos, máquinas e equipamentos;
VI - Propor a
alienação de veículos, máquinas e equipamentos.
VII - Requisitar a
compra, receber, armazenar e distribuir materiais e equipamentos destinados ao
setor;
VIII - A execução de
outras atividades correlatas.
Art. 28. A Gerência
Operacional, é um órgão ligado diretamente a Superintendência de Administração,
é compõe a média gerência, tendo como competência o desenvolvimento das
seguintes atividades:
I - A distribuição
dos veículos aos diversos órgãos da Prefeitura, de acordo com as necessidades
de cada um e as possibilidades da frota;
II - Lubrificação,
lavagem e guarda do veículo, bem como sua fiscalização;
III - O levantamento
mensal do quadro demonstrativo, por veículo e órgão, dos gastos de combustíveis
e lubrificantes e peças utilizadas, para apreciação do Superintendente de
Administração;
IV - A inspeção
periódica dos veículos e máquinas, verificando seu estado de conservação e
providenciando os reparos que se fizerem necessários;
V - A elaboração de
escala de manutenção das máquinas e veículos, para que não haja interrupção de
serviço;
A recuperação de
peças que possam ser utilizadas em outros veículos;
IV - A tomada de
providências para o encaminhamento de veículos e máquinas à oficina
especializada, quando se fizer necessário;
VI - O recolhimento
à sucata de todo o veículo que apresentar inaproveitabilidade, devendo ser
anotado em ficha, comunicando ao órgão responsável por bens patrimoniais, para
efeito de baixa respeitada e hierarquia funcional;
VII - A disposição,
fiscalização e conservação de toda a ferramenta existente, de uso da oficina,
assim como os equipamentos;
VIII - A execução de
outras atividades correlatas.
Art. 29. A Gerência
Operacional, terá o seguinte Departamento, sob sua subordinação:
I - Departamento:
a) Departamento de
Patrimônio;
b) Departamento de
Almoxarifado.
Art. 30. Compete ao
Departamento de Patrimônio, o desenvolvimento das seguintes atividades:
I - A tomada de
providências quanto ao tombamento de todos os bens patrimoniais da Prefeitura,
mantendo-os devidamente cadastrados;
II - A promoção da
conservação dos bens patrimoniais da Prefeitura;
III - O cadastro, o
controle e a coordenação do Patrimônio Público Municipal, desde a aquisição até
a exclusão de todos os seus bens móveis e imóveis, bem como, a sistematização
de arquivamento de fichas e inventários;
IV - A tomada de
providências quanto ao emplacamento, registro e alienação de todos os bens
móveis e imóveis da municipalidade;
V - A realização,
anualmente ou em épocas predeterminadas de Inventário Físico-Financeiro,
encaminhando-os aos órgãos afins;
VI - A execução de
outras atividades correlatas.
(Dispositivo revogado pela Lei nº
3751/2010)
Art. 31. Compete ao
Departamento de Almoxarifado, órgão que compõe a baixa gerência, o
desenvolvimento das seguintes atividades: (Dispositivo
revogado pela Lei nº 3751/2010)
I - O
recebimento e conferência dos materiais e produtos adquiridos, acompanhados de
Nota Fiscal; (Dispositivo revogado pela Lei nº 3751/2010)
II - A
guarda, a conservação, classificação, codificação e registro dos materiais; (Dispositivo
revogado pela Lei nº 3751/2010)
III - A
organização e controle do fichário de movimentação dos materiais - entrada e
saída - e do estoque do mesmo; (Dispositivo revogado pela Lei nº
3751/2010)
IV - O
fornecimento aos órgãos da Prefeitura dos materiais requisitados; (Dispositivo
revogado pela Lei nº 3751/2010)
V - A
elaboração da precisão de compras, tendo em vista atender às necessidades dos
diversos órgãos da Prefeitura; (Dispositivo revogado pela Lei nº 3751/2010)
VI - A
requisição de compra de material, utilizando os formulários próprios; (Dispositivo
revogado pela Lei nº 3751/2010)
VII - A
atualização dos catálogos de materiais; (Dispositivo
revogado pela Lei nº 3751/2010)
VIII -
A realização de inventário do material estocado; (Dispositivo
revogado pela Lei nº 3751/2010)
IX - A
realização, anualmente ou em épocas predeterminadas de Inventário
Físico-Financeiro, encaminhando-os aos órgãos afins; (Dispositivo
revogado pela Lei nº 3751/2010)
X - A
execução de outras atividades correlatas. (Dispositivo
revogado pela Lei nº 3751/2010)
Art. 32. O Coordenador de
Combustíveis e Óleo Lubrificante é um órgão diretamente ligado à Secretaria de
Administração, tendo como âmbito de ação a coordenação e o planejamento das
atividades, especificamente:
I - Auxiliar no
cadastro, controle e na coordenação da utilização de combustíveis e óleo
lubrificante, desde a aquisição até a exclusão;
II - A realização,
mensalmente ou em épocas pré-determinadas de Relatório Detalhado,
encaminhando-os aos órgãos afins;
III - Controlar e
coordenar, a saída de combustíveis e óleo lubrificante de todos setores da
administração;
IV - Atender, sempre
que solicitado, observando a necessidade de cada órgão;
V - Promover o
planejamento da utilização do combustível e óleo lubrificante;
VI - Promover o
levantamento mensal de gasto com combustíveis e óleo lubrificante de cada
secretaria, apresentando relatório detalhado a Secretaria de Administração;
VII - Acompanhar o
processo de licitação de aquisição de combustíveis e óleo lubrificante;
VIII - Observar a
lavagem, limpeza e lubrificação dos veículos;
IX - Fiscalizar o
consumo de combustível e lubrificantes pelos veículos, máquinas e equipamentos;
X - A execução de
outras atividades correlatas.
Art. 33. A Controladoria
Geral de Material Interno é um órgão diretamente ligado à Secretaria de
Administração, tendo como âmbito de ação a coordenação e o planejamento das
atividades de todas as controladorias de material interno, em articulação com o
Departamento de Patrimônio e Almoxarifado, especificamente:
I - Auxiliar no
cadastro, controle e na coordenação do Material de uso interno, desde a
aquisição até a exclusão;
II - A realização,
mensalmente ou em épocas pré-determinadas de Relatório Detalhado,
encaminhando-os aos órgãos afins;
III - Controlar e
coordenar, a entrada e saída, de material de uso interno solicitado pelo
Controlador de Material Interno;
IV - Atender, sempre
que solicitado, os requerimentos dos Controladores de Material Interno,
observando a necessidade de cada órgão;
V - Promover o
planejamento da utilização do material interno;
VI - Promover o
levantamento mensal de cada material interno gasto;
VII - Informar ao
Departamento de Almoxarifado quando da necessidade de novas aquisições de
material interno;
V - A execução de
outras atividades correlatas.
Art. 34. A Secretaria
Municipal de Finanças, é um Órgão diretamente ligado ao Chefe do Poder
Executivo, tendo como âmbito de ação o planejamento, a coordenação, a execução
e o controle das atividades referentes aos Departamentos Financeiros e a
elaboração dos Programas Anuais, Programação Financeira de Desembolso, Plano
Plurianual e a Lei de Diretrizes Orçamentárias, em articulação com a Assessoria
de Planejamento e Controle Interno, e demais órgãos da Prefeitura,
especificamente: (Dispositivo revogado pela Lei nº
3641/2009)
I - O assessoramento
ao Prefeito, Secretário, e ao Conselho Gestor de Acompanhamento da
Administração Municipal quanto ao planejamento, coordenação e consolidação do
Plano Geral do Governo, Plano Plurianual, Orçamentos Municipais e Lei de
Diretrizes Orçamentárias, de acordo com as diretrizes estabelecidas pela
Administração e com os elementos fornecidos pelos Conselhos Deliberativos,
Consultivos e demais Secretarias e Autarquias Municipais; (Dispositivo revogado pela Lei nº 3641/2009)
II - A coordenação
na elaboração e atualização dos planos Municipais de desenvolvimento, no âmbito
de sua competência; (Dispositivo revogado pela Lei nº
3641/2009)
III - A promoção de
medidas visando ao aprimoramento na execução dos trabalhos desenvolvidos pela
Prefeitura; (Dispositivo revogado pela Lei nº
3641/2009)
IV - A elaboração de
projetos, estudos e pesquisas necessárias ao desenvolvimento das políticas
estabelecidas pela Administração; (Dispositivo revogado pela Lei nº 3641/2009)
V - A promoção de
estudos e projetos visando à identificação, localização e captação de recursos
financeiros para o município; (Dispositivo revogado pela Lei nº 3641/2009)
VI - A promoção e o
aperfeiçoamento dos métodos e programas de acompanhamento e controle da
execução orçamentária; (Dispositivo revogado pela Lei nº 3641/2009)
VII - O controle da
execução física e financeira, dos planos municipais, bem como a avaliação de seus
resultados; (Dispositivo revogado pela Lei nº
3641/2009)
VIII - A execução de
outras atividades correlatas. (Dispositivo revogado pela Lei nº 3641/2009)
Art. 35. A Secretaria
Municipal de Finanças, exercerá suas atividades através das seguintes
Superintendências, Gerências, Departamentos e Assessoria, sob a sua
subordinação: (Dispositivo revogado pela Lei nº
3641/2009)
I -
Superintendência; (Dispositivo revogado pela Lei nº
3641/2009)
a) Superintendência
de Planejamento; (Dispositivo revogado pela Lei nº
3641/2009)
b) Superintendência
de Finanças; (Dispositivo revogado pela Lei nº
3641/2009)
II - Assessoria: (Dispositivo revogado pela Lei nº 3641/2009)
a) Assessor de
Planejamento e Controle Interno; (Dispositivo revogado pela Lei nº 3641/2009)
III - Gerências: (Dispositivo revogado pela Lei nº 3641/2009)
a) Gerência de
Processamento de Dados da Municipalidade; (Dispositivo revogado pela Lei nº 3641/2009)
b) Gerência de
Tributação; (Dispositivo revogado pela Lei nº
3641/2009)
c) Gerência de
Contabilidade; (Dispositivo revogado pela Lei nº
3641/2009)
d) Gerência de
Impacto Financeiro. (Dispositivo revogado pela Lei nº
3641/2009)
IV - Departamentos: (Dispositivo revogado pela Lei nº 3641/2009)
a) Departamento de
Controle Interno; (Dispositivo revogado pela Lei nº
3641/2009)
b) Departamento de
Fiscalização Tributária; (Dispositivo revogado pela Lei nº 3641/2009)
Art. 36. A Superintendência
de Planejamento é um órgão ligado diretamente a Secretaria de Finanças, tendo
como âmbito de ação o planejamento, a coordenação, acompanhamento da execução e
o controle das atividades desenvolvidas pela Secretaria de Finanças, e
especificamente: (Dispositivo revogado pela Lei nº
3641/2009)
I - Planejar as
ações, programas e projetos a serem desenvolvidos pela administração; (Dispositivo revogado pela Lei nº 3641/2009)
II - Promover o
planejamento financeiro, observando o orçamento, emitindo relatório trimestral
para o Secretário de Finanças; (Dispositivo revogado pela Lei nº 3641/2009)
III - Elaborar
planos de desenvolvimento financeiro; (Dispositivo revogado pela Lei nº 3641/2009)
IV - Elaborar a Lei
de Diretrizes Orçamentárias; (Dispositivo revogado pela Lei nº 3641/2009)
V - Promover
estudos, pesquisas, análise para a execução dos trabalhos desenvolvidos pela
administração; (Dispositivo revogado pela Lei nº
3641/2009)
VI - Coordenar ações
que visem à identificação, localização e captação de recursos financeiros para
o município; (Dispositivo revogado pela Lei nº
3641/2009)
VII - Planejar e
consolidar o orçamento; (Dispositivo revogado pela Lei nº 3641/2009)
VIII - Formular e
propor a política de desenvolvimento administrativo e financeira do município; (Dispositivo revogado pela Lei nº 3641/2009)
IX - A execução de
outras atividades correlatas. (Dispositivo revogado pela Lei nº 3641/2009)
Art. 37. A Superintendência
de Planejamento, terá a seguinte Assessoria e Departamento, sob sua
subordinação: (Dispositivo revogado pela Lei nº
3641/2009)
I - Assessoria: (Dispositivo revogado pela Lei nº 3641/2009)
a) Assessoria de
Planejamento e Controle Interno; (Dispositivo revogado pela Lei nº 3641/2009)
II - Departamento. (Dispositivo revogado pela Lei nº 3641/2009)
a) Departamento de
Controle Interno; (Dispositivo revogado pela Lei nº
3641/2009)
Art. 38. A Assessoria de
Planejamento e Controle Interno, é um órgão ligado diretamente a
Superintendência de Planejamento, tendo como competência o desenvolvimento das
seguintes atividades: (Dispositivo revogado pela Lei nº 3641/2009)
I - Auxiliar no
planejamento das ações, programas e projetos a serem desenvolvidos pela
superintendência; (Dispositivo revogado pela Lei nº
3641/2009)
II - Auxiliar,
analisar, pesquisar a elaboração de planos de desenvolvimento financeiro para a
Superintendência; (Dispositivo revogado pela Lei nº
3641/2009)
III - Promover
estudos, pesquisas, análise para a execução dos trabalhos desenvolvidos pela
Superintendência; (Dispositivo revogado pela Lei nº
3641/2009)
IV - Assessorar nas
ações que visem à identificação, localização e captação de recursos financeiros
para o município; (Dispositivo revogado pela Lei nº
3641/2009)
V - A execução de
outras atividades correlatas. (Dispositivo revogado pela Lei nº 3641/2009)
Art. 39. Compete ao
Departamento de Controle Interno, órgão ligado diretamente a Superintendência
de Planejamento, tendo como âmbito o desenvolvimento das seguintes atividades: (Dispositivo revogado pela Lei nº 3641/2009)
I - Coordenar a
organização do material interno; (Dispositivo revogado pela Lei nº 3641/2009)
II - Controlar a
distribuição de material; (Dispositivo revogado pela Lei nº 3641/2009)
III - Verificar a
necessidade da aquisição do material; (Dispositivo revogado pela Lei nº 3641/2009)
IV - Promover o
planejamento de ações voltadas para aquisição de material; (Dispositivo revogado pela Lei nº 3641/2009)
V - Coordenar a
listagem de preço dos materiais e equipamentos de uso mais freqüentes; (Dispositivo revogado pela Lei nº 3641/2009)
VI - Acompanhar o
controle dos prazos de entrega de material providenciando as cobranças às
firmas, quando se fizerem necessárias; (Dispositivo revogado pela Lei nº 3641/2009)
VII - Controlar a
entrada e saída de materiais de cada órgão da Administração; (Dispositivo revogado pela Lei nº 3641/2009)
VIII - A execução de
outras atividades correlatas. (Dispositivo revogado pela Lei nº 3641/2009)
Parágrafo Único. Para suprir as
necessidades de assessoramento do Departamento de Controle Interno, fica criado
o cargo de provimento em comissão de Controlador de Material Interno, cuja
referência e quantidade, consta do Anexo I, Tabela de Cargos em Provimento em
Comissão. (Dispositivo revogado pela Lei nº
3641/2009)
Art. 40. A Superintendência
de Finanças, é um órgão ligado diretamente a Secretaria de Finanças, tendo como
competência a execução da política administrativo-financeira do município, e o
desenvolvimento das seguintes atividades: (Dispositivo revogado pela Lei nº 3641/2009)
I - O recebimento da
receita arrecadada, proveniente de tributos ou a qualquer título; (Dispositivo revogado pela Lei nº 3641/2009)
II - A execução de
pagamento das despesas, previamente autorizadas; (Dispositivo revogado pela Lei nº 3641/2009)
III - A emissão e a
assinatura de cheques e requisições de talonários, juntamente com o Prefeito e
com o Secretário Municipal, quando for o caso; (Dispositivo revogado pela Lei nº 3641/2009)
IV - A escrituração
do Livro Caixa; (Dispositivo revogado pela Lei nº
3641/2009)
V - A elaboração do
boletim de movimento financeiro diário, encaminhando-o ao Secretário Municipal
de Administração e Finanças; (Dispositivo revogado pela Lei nº 3641/2009)
VI - O recebimento
guarda e conservação de valores e títulos do Município, desenvolvendo-os quando
devidamente autorizados; (Dispositivo revogado pela Lei nº 3641/2009)
VII - O controle
diário dos saldos das contas em estabelecimentos de créditos movimentados pela
Prefeitura; (Dispositivo revogado pela Lei nº
3641/2009)
VIII - O
recolhimento das importâncias devidas a encargos sociais da Prefeitura; (Dispositivo revogado pela Lei nº 3641/2009)
IX - O fornecimento
de suprimento de dinheiro a outros órgãos da Administração, desde que
devidamente processados e com a devida autorização do Prefeito, bem como
aprovação da prestação de contas dos recursos destinados aos suprimentos de
fundos; (Dispositivo revogado pela Lei nº
3641/2009)
X - Elaboração da
programação de desembolso de caixa, bem como da programação de execução
financeira dos contratos e convênios com a municipalidade; (Dispositivo revogado pela Lei nº 3641/2009)
XI - A execução de
outras atividades correlatas. (Dispositivo revogado pela Lei nº 3641/2009)
Art. 41. A Gerência de
Controle de Impacto Financeiro é um órgão ligado diretamente a Secretaria
Municipal de Finanças, tendo como âmbito de ação o planejamento, a coordenação
e o controle das atividades referentes ao impacto financeiro, especificamente: (Dispositivo revogado pela Lei nº 3641/2009)
I - Planejar e
coordenar a execução de ações com objetivo de resguardar o controle financeiro;
(Dispositivo revogado pela Lei nº
3641/2009)
II - Promover
levantamento mensal do impacto financeiro através de relatórios para cada
Secretaria; (Dispositivo revogado pela Lei nº
3641/2009)
II - Orientar a
Secretaria de Finanças quanto à situação do impacto financeiro; (Dispositivo revogado pela Lei nº 3641/2009)
III - Analisar,
pesquisar, orientar e controlar o índice de gastos com pessoal; (Dispositivo revogado pela Lei nº 3641/2009)
IV - Promover a
elaboração do relatório resumido da execução do orçamento e relatório da gestão
fiscal; (Dispositivo revogado pela Lei nº
3641/2009)
V - Identificar
situações geradoras de conflito; (Dispositivo revogado pela Lei nº 3641/2009)
VI - Coordenar ações
para a manutenção do equilíbrio financeiro; (Dispositivo revogado pela Lei nº 3641/2009)
VII - Fiscalizar os
gastos, objetivando o cumprimento das metas estabelecidas, no intuito de dar
suporte de prevenção do impacto financeiro; (Dispositivo revogado pela Lei nº 3641/2009)
VIII - Analisar a
operacionalidade dos programas e projetos referente à consolidação do impacto
financeiro; (Dispositivo revogado pela Lei nº
3641/2009)
IX - Outras
atividades correlatas. (Dispositivo revogado pela Lei nº 3641/2009)
Art. 42. A Gerência de
Processamento de Dados da Municipalidade, é um órgão ligado diretamente a
Secretaria Municipal de Finanças, tendo como âmbito de ação o desenvolvimento
das seguintes atividades: (Dispositivo revogado pela Lei nº 3641/2009)
I - Estabelecer
contatos com empresas de informática para atualização e manutenção dos recursos
utilizados e reparos nos equipamentos; (Dispositivo revogado pela Lei nº 3641/2009)
II - Prestar suporte
técnico aos usuários da administração; (Dispositivo revogado pela Lei nº 3641/2009)
III - Propor plano
de treinamento aos usuários de recursos de informática; (Dispositivo revogado pela Lei nº 3641/2009)
IV - Promover o
suporte técnico dos equipamentos de informática da administração; (Dispositivo revogado pela Lei nº 3641/2009)
V - Elaborar plano
de metas e etapas de informatização do serviço público municipal; (Dispositivo revogado pela Lei nº 3641/2009)
VI - Gerenciar a
execução do plano e coordenar os trabalhos referentes ao processamento de dados
da municipalidade; (Dispositivo revogado pela Lei nº
3641/2009)
V - A execução de
outras atividades correlatas. (Dispositivo revogado pela Lei nº 3641/2009)
Art. 43. A Gerência de
Tributação, é um órgão ligado diretamente a Superintendência de Finanças, é
compõe a média gerência, tendo como competência a executar a política de
administração tributária do Município, bem como supervisionar as atividades
inerentes a sua área de atuação. (Dispositivo revogado pela Lei nº 3641/2009)
Art. 44. Compete à Gerência
de Tributação o desenvolvimento das seguintes atividades: (Dispositivo revogado pela Lei nº 3641/2009)
I - A aplicação do
disposto no Código Tributário Municipal; (Dispositivo revogado pela Lei nº 3641/2009)
II - A organização e
manutenção atualizada do Cadastro de contribuintes dos tributos de competência
do Município; (Dispositivo revogado pela Lei nº
3641/2009)
III - A orientação
aos contribuintes quanto ao cumprimento de suas obrigações fiscais; (Dispositivo revogado pela Lei nº 3641/2009)
IV - A elaboração
dos cálculos e o lançamento, em fichas próprias, de todos os impostos, taxas,
contribuição de melhoria, promovendo as baixas, assim que forem liquidados os
débitos correspondentes; (Dispositivo revogado pela Lei nº 3641/2009)
V - A execução de
medidas necessárias à emissão de Alvarás de Licença para funcionamento do
comércio, das indústrias e das atividades profissionais liberais, enviando-os
ao Secretário para autorização; (Dispositivo revogado pela Lei nº 3641/2009)
VI - O envio de
processos à Procuradoria Geral do Município objetivando a cobrança judicial da
Dívida Ativa, de acordo com as instruções do Secretário Municipal de Finanças; (Dispositivo revogado pela Lei nº 3641/2009)
VII - A elaboração
mensal, do demonstrativo de arrecadação da Dívida Ativa para efeito de baixa no
Ativo Financeiro; (Dispositivo revogado pela Lei nº
3641/2009)
VIII - A análise de
todos os casos de reclamação quanto aos lançamentos efetuados, promovendo o
atendimento dos que forem procedentes e, submetendo à consideração superior os
caos de dúvidas; (Dispositivo revogado pela Lei nº
3641/2009)
IX - A execução de
medidas necessárias à emissão de Certidões Negativas; (Dispositivo revogado pela Lei nº 3641/2009)
X - A atualização, o
acompanhamento e o controle do Cadastro Imobiliário do Município, em conjunto
com o Departamento de Fiscalização de Obras; (Dispositivo revogado pela Lei nº 3641/2009)
IX - A emissão e
entrega de carnês de cobrança de tributos e taxas, obedecendo os prazos
estabelecidos no calendário fiscal; (Dispositivo revogado pela Lei nº 3641/2009)
XI - A orientação,
em épocas próprias, da inscrição e renovação de inscrição dos contribuintes do
Imposto Sobre Serviço de Qualquer Natureza, promovendo a organização do
respectivo Cadastro Fiscal; (Dispositivo revogado pela Lei nº 3641/2009)
XII - A inscrição em
Dívida Ativa, de acordo com as listagens de contribuintes em débito com a
Prefeitura; (Dispositivo revogado pela Lei nº
3641/2009)
XIII - A execução de
outras atividades correlatas. (Dispositivo revogado pela Lei nº 3641/2009)
Art. 45. A Gerência de
Tributação, terá o seguinte Departamento, sob sua subordinação: (Dispositivo revogado pela Lei nº 3641/2009)
I - Departamento. (Dispositivo revogado pela Lei nº 3641/2009)
a) Departamento de
Fiscalização Tributária; (Dispositivo revogado pela Lei nº 3641/2009)
Art. 46. Compete ao
Departamento de Fiscalização Tributária, órgão ligado diretamente a Gerência de
Tributação, o desenvolvimento das seguintes atividades: (Dispositivo revogado pela Lei nº 3641/2009)
I - A execução da
fiscalização dos tributos municipais, lavrando, conforme cada caso,
notificações, intimações e autos de infração, quando da não observância às
normas fiscais estabelecidas no Código Tributário Municipal; (Dispositivo revogado pela Lei nº 3641/2009)
II - A execução dos
cálculos do valor venal dos imóveis, na forma da legislação em vigor com o
lançamento dos tributos devidos; (Dispositivo revogado pela Lei nº 3641/2009)
III - A fiscalização
periódica aos contribuintes do Imposto Sobre Serviço de Qualquer Natureza, bem
como o acompanhamento sistemáticos dos maiores contribuintes, e demais
estabelecimentos geradores de tributos municipais; (Dispositivo revogado pela Lei nº 3641/2009)
IV - A fiscalização
em conjunto com o Departamento de Fiscalização Rural, das propriedades rurais,
seu cadastramento junto aos órgãos federais, bem como, o auxilio a emissão de
documentos fiscais; (Dispositivo revogado pela Lei nº
3641/2009)
V - A fiscalização e
autorização de realização de feiras no âmbito municipal; (Dispositivo revogado pela Lei nº 3641/2009)
VI - A fiscalização
de vendedores ambulantes, bem como de treiles e quiosques; (Dispositivo revogado pela Lei nº 3641/2009)
VII - Fazer valer o Código Tributário Municipal, orientando os
contribuintes quanto a sua amplitude a aplicação; (Dispositivo revogado pela Lei nº 3641/2009)
VIII - A execução de
outras atividades correlatas; (Dispositivo revogado pela Lei nº 3641/2009)
Art. 47. A Gerência de
Contabilidade, é um órgão ligado diretamente a Superintendência de Finanças,
tendo como competência a executar da política administrativo-contábil do
município, bem como, supervisionar as atividades inerentes a sua área de
atuação. (Dispositivo revogado pela Lei nº
3641/2009)
(Dispositivo revogado pela Lei nº 3611/2008)
Art. 48. Compete à Gerência
de Contabilidade o desenvolvimento das seguintes atividades: (Dispositivo revogado pela Lei nº 3641/2009)
(Dispositivo revogado pela Lei nº 3611/2008)
I - Participar na
elaboração e análise dos Orçamentos Anuais, Plano Plurianual, Lei de Diretrizes
Orçamentárias e Programação Financeira de Desembolso; (Dispositivo revogado pela Lei nº 3641/2009)
(Dispositivo revogado pela Lei nº 3611/2008)
II - O
acompanhamento e o controle da execução orçamentária, procedendo as alterações,
quando necessárias e autorizadas previamente, em conjunto com a Assessoria de
Planejamento e Controle Interno; (Dispositivo revogado pela Lei nº 3641/2009)
(Dispositivo revogado pela Lei nº 3611/2008)
III - A escrituração
sintética e analítica, em todas as suas fases, dos lançamentos relativos às
operações contábeis, patrimoniais e financeiras da Prefeitura; (Dispositivo revogado pela Lei nº 3641/2009)
(Dispositivo revogado pela Lei nº 3611/2008)
IV - O
acompanhamento, execução e controle financeiro de acordos, Contratos e
Convênios; (Dispositivo revogado pela Lei nº
3641/2009)
(Dispositivo revogado pela Lei nº 3611/2008)
V - A remessa,
mensalmente, dos balancetes financeiros e orçamentários ao Tribunal de Contas
do Estado e à Câmara Municipal; (Dispositivo revogado pela Lei nº 3641/2009)
(Dispositivo revogado pela Lei nº 3611/2008)
VI - A elaboração de
balancetes mensais, encaminhando-os à apreciação superior; (Dispositivo revogado pela Lei nº 3641/2009)
(Dispositivo revogado pela Lei nº 3611/2008)
VII - A elaboração,
no prazo determinado, do Balancete Geral da Prefeitura; (Dispositivo revogado pela Lei nº 3641/2009)
(Dispositivo revogado pela Lei nº 3611/2008)
VIII - A elaboração
das prestações de contas da Prefeitura, bem como dos recursos recebidos para
aplicação em projetos específicos; (Dispositivo revogado pela Lei nº 3641/2009)
(Dispositivo revogado pela Lei nº 3611/2008)
IX - A emissão de
Nota de Empenho, visando assegurar o controle eficiente da execução
orçamentária da despesa; (Dispositivo revogado pela Lei nº 3641/2009)
(Dispositivo revogado pela Lei nº 3611/2008)
X - A análise das
folhas de pagamento dos servidores, adequando-as às unidades
orçamentárias; (Dispositivo revogado pela Lei nº 3641/2009)
(Dispositivo revogado pela Lei nº 3611/2008)
XI - A análise e o
controle dos custos por obra, serviço, atividade, projeto ou unidade
administrativa; (Dispositivo revogado pela Lei nº 3641/2009)
(Dispositivo revogado pela Lei nº 3611/2008)
XII - A análise,
conferência e instrução em todos os processos de pagamentos na fase final, bem
como em todos os documentos elaborados pela Área Financeira; (Dispositivo revogado pela Lei nº 3641/2009)
(Dispositivo revogado pela Lei nº 3611/2008)
XIII - O controle do
arquivamento dos processos liquidados; (Dispositivo revogado pela Lei nº 3641/2009)
(Dispositivo revogado pela Lei nº 3611/2008)
XIV - A remessa,
bimestral e quadrimestral, dos relatórios de Gestão Fiscal, para os órgãos
competentes, bem como o acompanhamento à publicação dos mesmos, em conjunto com
a Assessoria de Planejamento e Controle Interno; (Dispositivo revogado pela Lei nº 3641/2009)
(Dispositivo revogado pela Lei nº 3611/2008)
XV - A execução de
outras atividades correlatas. (Dispositivo revogado pela Lei nº 3641/2009)
(Dispositivo revogado pela Lei nº 3611/2008)
Art. 49. A Secretaria
Municipal de Saúde é um órgão diretamente ligado ao Chefe do Poder Executivo
Municipal, tendo como âmbito de ação o planejamento, a coordenação, a execução
e o controle das atividades relativas à assistência médico-odontológica à
população, ao mapeamento das necessidades e ao desenvolvimento dos padrões de
saúde do Município.
Art. 50. A Secretaria
Municipal de Saúde, exercerá suas atividades através das seguintes
Superintendências, Gerências, Pronto Socorro Municipal, Postos de Atendimento -
US-2, Unidade Sanitária de Guaçuí - US-3 e Departamentos, sob sua subordinação:
I -
Superintendências:
a) Superintendência
de Saúde;
b) Superintendência
de Serviço e Agendamento;
c) Superintendência
de Auditoria de Regulação, Controle, Avaliação Monitoramento e Auditoria em
Saúde. (Incluído
pela Lei nº 3863/2011)
II - Gerência:
a) Gerência de
Serviços de Saúde;
b) Gerência de
Contabilidade da Saúde.
III - Pronto
Atendimento.
IV - Unidade
Sanitária de Guaçuí - USG-3.
V - Posto de
Atendimento - US-2.
VI - Departamentos:
a) Departamento de
Saúde Pública e Ações Programáticas;
b) Departamento de
Vigilância Sanitária;
c) Departamento de
Vigilância Epidemiológica;
d) Departamento de
Veículos e Equipamentos Motorizados.
Art. 51. A Superintendência
de Saúde é um órgão diretamente ligado à Secretaria Municipal de Saúde, tendo
autonomia quando da ausência do Secretário da pasta e como âmbito de ação o
planejamento, a coordenação, a execução e o controle das atividades relativas à
assistência médico-odontológica à população, ao mapeamento das necessidades e
ao desenvolvimento dos padrões de saúde do Município, bem como, na
administração e manutenção das unidades sanitárias periféricas e dos distritos,
Postos de Atendimento - US-2, servindo como suporte em qualquer área da saúde,
especificamente:
I - O assessoramento
ao Prefeito, Secretário, e ao Conselho Gestor de Acompanhamento da
Administração Municipal quanto ao planejamento, coordenação e consolidação do
Plano Geral do Governo, Plano Plurianual, Orçamentos Municipais e Lei de
Diretrizes Orçamentárias, de acordo com as diretrizes estabelecidas pela
Administração e com os elementos fornecidos pelos Conselhos Deliberativos,
Consultivos e demais Secretarias e Autarquias Municipais;
II - A coordenação
na elaboração e atualização dos planos Municipais de desenvolvimento, no âmbito
de sua competência;
III - A promoção de
medidas visando ao aprimoramento na execução dos trabalhos desenvolvidos pela
Prefeitura;
IV - A elaboração de
projetos, estudos e pesquisas necessárias ao desenvolvimento das políticas
estabelecidas pela Administração;
V - A promoção de
estudos e projetos visando à identificação, localização e captação de recursos
financeiros para o município;
VI - A promoção e o
aperfeiçoamento dos métodos e programas de acompanhamento e controle da
execução orçamentária;
VII - O controle da
execução física e financeira, dos planos municipais, bem como a avaliação de
seus resultados;
VIII - Incentivar a
formação de Consórcios intermunicipais, visando a melhoria da condição de vida
da população, a regionalização das atividades, bem como o desenvolvimento
sustentável e de forma integrada na região, buscando parcerias com entidades
públicas e privadas;
IX - A execução de
outras atividades correlatas.
Art. 52. A Superintendência
de Saúde, terá os seguintes Departamentos, bem como, Pronto Atendimento, Postos
de Atendimento Sanitário - US -2 e Unidade Sanitária de Guaçuí - USG - 3, sob a
sua subordinação:
I - Departamentos:
a) Departamento de
Saúde Pública e Ações Programáticas;
b) Departamento de
Vigilância Sanitária;
c) Departamento de
Vigilância Epidemiológica;
d) Departamento de
Veículos e Equipamentos Motorizados.
II - Pronto
Atendimento.
III - Unidade
Sanitária de Guaçuí - US-3.
IV - Postos de
Atendimento - US-2.
Art. 53. Compete ao Departamento
de Saúde Pública e Ações Programáticas, órgão que compõe a baixa gerência, o
desenvolvimento das seguintes atividades:
I - A promoção e
combate às grandes endemias, porventura existentes no município, mediante
articulação com órgãos de saúde estadual e federal específicos objetivando a
sua erradicação;
II - A participação
em todas as atividades de controle de epidemias, das campanhas de vacinação, em
colaboração com órgãos de saúde estadual e federal;
III - A elaboração e
execução de programas de educação sanitária nas comunidades, objetivando a
mudança de comportamento em relação aos seus problemas mais fundamentais, que
repercutem na saúde da população em articulação com a Secretaria Municipal de
Ação Social / Secretaria Municipal de
Assistência Social (Denominação dada pela Lei nº 3841/2011);
IV - A averiguação
da qualidade de água potável, distribuída no município, e a tomada de
providências em caso de perigo para a saúde da população;
V - A realização de
estudos sobre os problemas que afetam a saúde da população do município;
VI - A promoção de
programas que visem à orientação, assistência e educação alimentar da
comunidade;
VII - O auxílio em
programas de vacinação de animais domésticos em articulação com os órgãos
estaduais e federais;
VIII - A promoção
periódica de abastecimento e controle de medicamentos, imunizantes e outros
produtos farmacêuticos, necessários ao funcionamento da Secretaria;
IX - O recebimento,
a guarda, a distribuição e o controle de medicamentos à população carente do
Município, mediante receita médica;
X - Colocar em
prática e fiscalizar as ações básicas de saúde pública, tais como: campanha de
vacinação, programa de hipertensão, Planejamento familiar, pré-natal,
tuberculose e hanseníase, bem como, os demais programas existentes no Município
dentro das metas estabelecidas pela PPI;
XI - A execução de
outras atividades correlatas.
Art. 54. Compete ao
Departamento de Vigilância Sanitária, órgão que compõe a baixa gerência, o
desenvolvimento das seguintes atividades:
I - Fiscalizar,
fornecer alvará sanitário, apreensão de alimentos ou medicações fora das normas
e padrões (hotéis, motéis, escolas, lojas, supermercados, farmácias, barbearias
etc.);
II - Autenticar
livros para remédios controlados vendidos em farmácias, fazendo também a
fiscalização dos mesmos, podendo estabelecer multas quando necessário;
III - Analisar os
processos de recursos e até mesmo o fechamento do local, quando não estiver
adequado à lei sanitária;
IV - Trabalhar em
parceria com a Vigilância Sanitária Estadual e Agência Nacional de Vigilância
Sanitária, acatando as ordens das mesmas quando solicitada;
V - A execução de
outras atividades correlatas.
Parágrafo Único. As receitas
provenientes de taxas e/ou encargos, destinados ao custeio das atividades do
Departamento de Vigilância Sanitária, é objeto de lei específica, integrantes
das receitas do Fundo Municipal de Saúde, com destinação exclusiva para custear
as despesas do setor.
Art. 55. Compete ao Departamento
de Vigilância Epidemiológica, órgão que compõe a baixa gerência, o
desenvolvimento das seguintes atividades:
I - Informar o SIM,
SINAM, SINASC e PEA, fazendo o controle epidemiológico do Município;
II - Promover ações
da vigilância sanitária, informando e notificando os casos de doenças
infecto-contagiosas à Regional Competente e ao Ministério da Saúde, bem como,
fazer o bloqueio da área infectada quando necessário, fornecendo a medicação
para o referido bloqueio aparentes e contatos;
III - Promover
palestras de esclarecimento à população sobre DST/AIDS, notificando os casos
confirmados e liberando solicitações de exames específicos;
IV - A execução de
outras atividades correlatas.
Parágrafo Único. Para suprir as
necessidades de assessoramento do Departamento de Controle Interno, fica criado
o cargo de provimento em comissão de Controlador de Material Interno, cuja
referência e quantidade, consta do Anexo I, Tabela de Cargos em Provimento em
Comissão.
Art. 56. O Departamento de
Veículos e Equipamentos Motorizados, é um órgão ligado diretamente a Superintendência
de Saúde, tendo como competência o desenvolvimento das seguintes atividades:
I - Controlar os
veículos e seus equipamentos diariamente;
II - Verificar
diariamente como estão sendo utilizados pelos motoristas os veículos da
Secretaria de Saúde;
III - Zelar pela
conservação dos veículos e equipamentos motorizados;
IV - Manter a
limpeza, lavagem, lubrificação dos veículos da Secretaria de Saúde;
V - Coordenar a
prevenção e correção na manutenção mecânica e de funilaria;
VI - Manter atualizada
a documentação referente à propriedade e seguro dos veículos e equipamentos
motorizados;
VII - Acompanhar e
fiscalizar os custos de manutenção dos veículos e equipamentos motorizados;
VIII - Prestar
relatório mensal sobre o estado de conservação dos veículos e equipamentos
motorizados ao Superintendente de Saúde;
IX - Vistoriar e
fiscalizar os veículos e equipamentos motorizados diariamente;
X - A execução de
outras atividades correlatas.
Art. 57. Compete a
Superintendência de Serviço de Agendamento, órgão que está diretamente ligado à
Secretaria Municipal de Saúde, o desenvolvimento das seguintes atividades:
I - O agendamento de
consultas médico-odontológicas de todas as Unidades Municipais e Distritos, funcionando
também como elo de ligação ao CRÊ, onde poderá agendar consultas com outras
especialidades não existentes no Município de Guaçuí, através de guia de
referência e contra-referência;
II - A execução de
outras atividades correlatas;
Art. 58. A Gerência de
Serviços de Saúde, é um órgão ligado diretamente a Secretaria Municipal de
Saúde, tendo como competência o desenvolvimento das seguintes atividades:
I - O funcionamento
permanente e desenvolvimento do Pronto Atendimento e Posto de Saúde de São
Pedro de Rates e São Tiago;
II - A implantação e
funcionamento permanente de ambulatório médico-odontológico em bairros, nos
Distritos e Volantes;
III - A implantação
e funcionamento permanente de laboratório municipal de análises clínicas;
IV - O funcionamento
e desenvolvimento de unidades públicas de caráter médico-odontológico que
integram ou venham a integrar a rede municipal de saúde, mediante acordos,
convênios ou o Plano Municipal de Saúde;
V - A coordenação de
pessoal, material, equipamentos afetos aos serviços municipais de saúde;
VI - Gerenciar todos
os Departamentos diretamente ligados a sua competência, bem como
supervisionando e suprindo a necessidade de pessoal quando necessário;
VII - Fornecer à
Secretaria Municipal de Administração e Finanças, e a Gerência de Recursos
Humanos nos prazos estabelecidos a folha de ponto, a escala de férias, licenças
de gestação, atestada médicos, benefícios, para as providências necessárias;
VIII - A execução de
outras atividades correlatas.
Art. 59. Compete ao Pronto
Atendimento Municipal, órgão ligado diretamente a Superintendência de Saúde,
que compõe a média gerência, e é parte integrante da Rede Municipal de Saúde, e
desenvolverá das seguintes atividades:
I - Atendimento
emergencial e de primeiros socorros à comunidade do município;
II - Efetuar as
escalas de plantões, horários de atendimentos médicos, bem como, suprir a
Unidade de suas necessidades básicas, e manter o bom funcionamento de toda o
Pronto Atendimento Municipal;
III - Administração
do pessoal lotado no Pronto Atendimento Municipal, inclusive a elaboração da
escala de férias;
III - Administração
do estoque de material necessário ao funcionamento da Unidade, bem como a
elaboração dos pedidos de compras de medicamentos;
V - A execução de
outras atividades correlatas;
§ 1º O Pronto
Atendimento Municipal, terá Jurisdição, Administração e âmbito de atuação e
competências, definidas em regulamento próprio, através de Decreto do Poder
Executivo Municipal.
§ 2º O Pronto
Atendimento Municipal, poderá ser objeto de concessão pública, mediante instrumento
de contrato próprio, visando à melhoria de atendimento da comunidade.
Art. 60. Compete à Unidade
Sanitária de Guaçuí, órgão que compõe a média gerência, e é parte integrante da
Rede Municipal de Saúde, o desenvolvimento das seguintes atividades:
I - Efetuar as
escalas de plantões, horários de atendimentos médicos, bem como, suprir à
Unidade de suas necessidades básicas, bem como manter o bom funcionamento de
toda a parte burocrática da Unidade Sanitária;
II - Administração do
pessoal lotado na Unidade Sanitária de Guaçuí - US-3, inclusive a elaboração da
escala de férias;
III - Administração
do estoque de material necessário ao funcionamento da Unidade, bem como a
elaboração dos pedidos de compras de medicamentos;
IV - A execução de
outras atividades correlatas;
Art. 61. Compete aos Postos
de Atendimentos - US - 2, órgãos ligados diretamente a Superintendência de
Saúde, e é parte integrante da Rede Municipal de Saúde, o desenvolvimento das
seguintes atividades:
I - Atendimento
preventivo e ambulatorial a comunidades localizadas em bairros e distritos do
município;
II - Efetuar as
escalas de plantões, horários de atendimentos médicos, bem como, suprir os
Postos de Atendimento do material necessário ao seu funcionamento;
III - Administração
do pessoal lotado no Postos de Atendimento, inclusive a elaboração da escala de
férias;
IV - Administração
do estoque de material necessário ao funcionamento da Unidade, bem como a
elaboração dos pedidos de compras de medicamentos;
V - A execução de
outras atividades correlatas;
§ 1º Os Postos de
Atendimentos, terão Jurisdição, Administração e âmbito de atuação e competências,
definidas em regulamento próprio, através de Decreto do Poder Executivo
Municipal.
§ 2º Compete a
Administração Municipal, de acordo com as necessidades da comunidade, a
definição de instalação, bem como o fechamento e/ou transferências dos Postos
de Atendimento.
§ 3º Fica obrigatório o
funcionamento e a manutenção de pelo menos um Posto de Atendimento em cada
Distrito do Município, para atendimento a comunidade local.
Art. 62. A Gerência de
Contabilidade, é um órgão ligado diretamente a Secretaria de Saúde, tendo como
competência a executar da política administrativo-contábil da Secretaria de
Saúde, bem como, supervisionar as atividades inerentes a sua área de atuação. (Dispositivo revogado pela Lei nº 3669/2009)
Art. 63. Compete à Gerência
de Contabilidade o desenvolvimento das seguintes atividades: (Dispositivo revogado pela Lei nº 3669/2009)
I - Participar na
elaboração e análise dos Orçamentos Anuais, Plano Plurianual, Lei de Diretrizes
Orçamentárias e Programação Financeira de Desembolso, da Secretaria de Saúde; (Dispositivo revogado pela Lei nº 3669/2009)
II - O
acompanhamento e o controle da execução orçamentária, procedendo as alterações,
quando necessárias e autorizadas previamente, em conjunto com a Assessoria de
Planejamento e Controle Interno; (Dispositivo revogado pela Lei nº
3669/2009)
III - A escrituração
sintética e analítica, em todas as suas fases, dos lançamentos relativos às
operações contábeis, patrimoniais e financeiras da Secretaria de Saúde; (Dispositivo revogado pela Lei nº 3669/2009)
IV - O
acompanhamento, execução e controle financeiro de acordos, Contratos e Convênios;
(Dispositivo revogado pela Lei nº 3669/2009)
V - A elaboração de
balancetes mensais, encaminhando-os à apreciação superior; (Dispositivo revogado pela Lei nº 3669/2009)
VI - A elaboração,
no prazo determinado, do Balancete Geral da Secretaria de Saúde; (Dispositivo revogado pela Lei nº 3669/2009)
VII - A elaboração
das prestações de contas da Secretaria de Saúde, bem como dos recursos
recebidos para aplicação em projetos específicos; (Dispositivo revogado pela Lei nº 3669/2009)
VIII - A emissão de
Nota de Empenho, visando assegurar o controle eficiente da execução
orçamentária da despesa; (Dispositivo revogado pela Lei nº
3669/2009)
IX - A análise das
folhas de pagamento dos servidores, adequando-as às unidades orçamentárias; (Dispositivo revogado pela Lei nº 3669/2009)
X - A análise e o
controle dos custos por obra, serviço, atividade, projeto ou unidade
administrativa; (Dispositivo revogado pela Lei nº
3669/2009)
XI - A análise,
conferência e instrução em todos os processos de pagamentos na fase final, bem
como em todos os documentos elaborados pela Área Financeira; (Dispositivo revogado pela Lei nº 3669/2009)
XII - O controle do
arquivamento dos processos liquidados; (Dispositivo revogado pela Lei nº 3669/2009)
XIII - A remessa,
bimestral e quadrimestral, dos relatórios de Gestão Fiscal, para os órgãos
competentes, bem como o acompanhamento à publicação dos mesmos, em conjunto com
a Assessoria de Planejamento e Controle Interno; (Dispositivo revogado pela Lei nº 3669/2009)
XIV - A execução de
outras atividades correlatas. (Dispositivo revogado pela Lei nº
3669/2009)
SECRETARIA MUNICIPAL
DE ASSISTÊNCIA SOCIAL
(Denominação
dada pela Lei nº 3841/2011)
Art. 64. A Secretaria
Municipal de Ação Social / Secretaria
Municipal de Assistência Social (Denominação dada pela Lei nº 3841/2011)
é um órgão diretamente ligado ao Chefe do Poder Executivo, tendo
como âmbito de ação o planejamento, a coordenação, a execução e o controle das
atividades integradas com as organizações comunitárias locais, bem como, das
atividades de assistência e promoção social, especificamente:
I - O assessoramento
ao Prefeito, Secretário, e ao Conselho Gestor de Acompanhamento da
Administração Municipal quanto ao planejamento, coordenação e consolidação do
Plano Geral do Governo, Plano Plurianual, Orçamentos Municipais e Lei de
Diretrizes Orçamentárias, de acordo com as diretrizes estabelecidas pela
Administração e com os elementos fornecidos pelos Conselhos Deliberativos,
Consultivos e demais Secretarias e Autarquias Municipais;
II - A coordenação
na elaboração e atualização dos planos Municipais de desenvolvimento, no âmbito
de sua competência;
III - A promoção de
medidas visando ao aprimoramento na execução dos trabalhos desenvolvidos pela
Prefeitura;
IV - A elaboração de
projetos, estudos e pesquisas necessárias ao desenvolvimento das políticas
estabelecidas pela Administração;
V - A promoção de
estudos e projetos visando à identificação, localização e captação de recursos
financeiros para o município;
VI - A promoção e o
aperfeiçoamento dos métodos e programas de acompanhamento e controle da
execução orçamentária;
VII - O controle da
execução física e financeira, dos planos municipais, bem como a avaliação de
seus resultados;
VIII - A execução de
outras atividades correlatas.
Art. 65. A Secretaria de Ação
Social / Secretaria Municipal de
Assistência Social (Denominação dada pela Lei nº 3841/2011), terá as seguintes
Superintendência, Gerências e Departamentos, sob sua subordinação:
I -
Superintendência:
a)
Superintendência de
Apoio a 3ª Idade;
b)
Superintendência de
Ação Social. (Incluída pela Lei nº 3858/2011)
c)
Superintendência de
Projetos Sociais e Educacionais (Incluída pela Lei nº 3728/2010)
I - Gerências:
a) Gerência do
Centro de Integração Social - CIS;
b) Gerência de
Atendimento ao Cidadão.
II - Departamentos:
a) Departamento de
Integração Social;
b) Departamento de
Ações Programáticas;
c) Departamento de
Programas e Projetos.
Art. 66. A Superintendência
de Apoio a 3ª Idade é um órgão diretamente ligado a Secretaria Municipal de
Ação Social / Secretaria Municipal de
Assistência Social (Denominação dada pela Lei nº 3841/2011), tendo como âmbito
de ação o planejamento, a coordenação, a execução e o controle das atividades
integradas com as organizações comunitárias locais, bem como, das atividades
voltadas para a terceira idade, especificamente:
I - Planejar e
coordenar ações, programas e projetos para o atendimento à terceira idade;
II - Promover a execução
de programas e projetos para a terceira idade;
III - Coordenar
atividades nas comunidades locais;
IV - Promover a
interação com a Secretaria de Saúde e Secretaria de Ação Social / Secretaria Municipal de Assistência Social
(Denominação
dada pela Lei nº 3841/2011) com o objetivo de
organizar palestras e eventos culturais;
V - Promover
trabalhos junto aos grupos de terceira idade do município procurando
integrá-los com os grupos da terceira idade dos municípios vizinhos;
VI - Acompanhamento
na execução das ações referentes a programação da terceira idade;
VII - Orientar os
grupos da terceira idade em seus direitos e benefícios;
VIII - Promover a
elaboração de projetos, estudos e pesquisas necessárias ao desenvolvimento das políticas
estabelecidas pela Administração;
IX - Auxiliar a
Secretaria de Ação Social / Secretaria
Municipal de Assistência Social (Denominação dada pela Lei nº 3841/2011) nos programas e
projetos, e na captação de recursos financeiros para o desenvolvimento de suas
ações;
X - A execução de
outras atividades correlatas.
Art. 67. A Gerência de
Atendimento ao Cidadão é um órgão ligado diretamente a Secretaria de Ação
Social / Secretaria Municipal de
Assistência Social (Denominação dada pela Lei nº 3841/2011), tendo como âmbito
de ação, a execução das atividades e programas de cidadania, desenvolvendo as
seguintes atividades:
I - Desenvolver
programas e projetos para atendimento à população carente e a grupos especiais;
II - Desenvolver
ações visando à prevenção de doenças e melhoria das condições de saúde da
população;
III - Orientar e
encaminhar o cidadão para resguardar direito;
IV - Auxiliar a
Secretaria de Ação Social / Secretaria
Municipal de Assistência Social (Denominação dada pela Lei nº 3841/2011) em suas atividades;
V - Promover o
atendimento direto a todos os cidadãos;
VI - Coordenar,
planejar, executar o cadastramento da população carente e grupos especiais;
VII - Promover o
levantamento das necessidades básicas do cidadão carente;
VIII - A execução de
outras atividades correlatas.
Art. 68. A Gerência do Centro
de Integração Social, é um órgão ligado diretamente a Secretaria de Ação Social
/ Secretaria Municipal de Assistência
Social (Denominação dada pela Lei nº 3841/2011), tendo como
competência o desenvolvimento das seguintes atividades:
I - A implantação,
coordenação, execução e desenvolvimento municipal de promoção social do menor
carente;
II - Abrigo de
menores carentes do município, através de programas sociais específicos;
III - O fornecimento
de alimentos, vestuários, remédios e assistência médico-dentária-hospitalar aos
menores carentes do município;
IV - Acompanhamento
pedagógico e elaboração de programas de atividades físicas aos menores
carentes;
V - A implantação,
manutenção e funcionamento permanente de escola especial, adequada ao
atendimento ao menor carente, visando a sua educação formal, profissional e
integração ao meio de origem;
VI - A execução de
outras atividades correlatas;
Art. 69. A Gerência de
Integração Social terá o Departamento de Integração Social, sob sua subordinação:
Art. 70. O Departamento de
Integração Social é um órgão ligado diretamente a Gerência de Integração
Social, e compõe a média gerência, tendo como âmbito de ação, a execução das
atividades e programas sociais, desenvolvendo as seguintes atividades:
I - A análise,
fichamento e registro da população de menores carentes no Município, sejam em
núcleos regionais urbanos ou rurais, seja em situação de abandono;
II - Levantamento
das comunidades carentes do município, para elaboração de programas de auxilio
humanitárias;
III - O
acompanhamento das famílias atendidas pelo CIS e sua integração nas atividades
de promoção do menor carente;
IV - A programação
de estudos visando cadastrar todas as famílias carentes do Município com o fim
específico de atendimento no campo social, em articulação com as demais
Secretarias Municipais;
V - A tomada de
providências para o encaminhamento de pessoas doentes a outros centros de saúde
fora do Município, quando os recursos médicos locais forem insuficientes;
VI - A articulação
permanente com os órgãos e entidades de saúde e assistência social, estadual e
federal, visando ao atendimento dos serviços de assistência médico-social de
defesa sanitária e de problemas de saneamento do meio ambiente do Município;
VII - A programação
de levantamentos sócio-econômicos objetivando o planejamento habitacional das
comunidades;
VIII - A execução de
outras atividades correlatas.
Art. 71. A Assessoria de
Suporte Profissional é um órgão ligado diretamente a Gerência do CIS, tendo
como competência as seguintes atribuições:
I - Assessorar na
implantação de projetos de socialização e profissionalização;
II - Coordenar e
promover ações que desenvolvam técnicas de trabalho profissionalizante;
III - Apresentar
suporte nas ações junto aos alunos do CIS;
III - Executar,
através de instruções, desenhos ou croquis, trabalhos referentes a
implementação de aprendizado junto aos alunos do CIS;
IV - Planejar ações
profissionalizantes, através de palestras, pesquisas e análise, programas e
projetos que valorizem o aluno do CIS;
V - A execução de
outras atividades correlatas;
Parágrafo Único. Para suprir as
necessidades de assessoramento da Gerência do CIS, fica criado o cargo de
provimento em comissão de Controlador de Material Interno, cuja referência e
quantidade, consta do Anexo I, Tabela de Cargos em Provimento em Comissão.
Art. 72. O Departamento de
Ações Programáticas é um órgão ligado diretamente a Secretaria de Ação Social /
Secretaria Municipal de Assistência
Social (Denominação dada pela Lei nº
3841/2011), e compõe a baixa
gerência, tendo como âmbito de ação, a execução das atividades e programas
sociais, junto as comunidades, desenvolvendo as seguintes atividades:
I - A promoção da
integração com as comunidades e entidades locais de cunho associativo,
filantrópico ou de desenvolvimento social;
II - O apoio às
ações de fortalecimento das organizações independentes da sociedade civil, em
articulação com outros órgãos competentes;
III - A ação
organizadora que vise à participação popular na administração municipal,
principalmente através dos conselhos instituídos pela Lei Orgânica Municipal;
IV - A participação
em reuniões com as comunidades, objetivando a discussão dos seus anseios e das
suas reivindicações, encaminhado-os aos órgãos específicos para as providências
cabíveis;
V - O apoio aos
eventos promovidos pelas comunidades;
VI - A criação,
organização e manutenção atualizada de arquivo, contendo informações sobre as
organizações comunitárias locais;
VII - A execução e
coordenação da triagem de indigentes para fins de encaminhamento à assistência
médico-hospitalar;
VIII - A promoção e
execução, em articulação com as Secretaria Municipal de Educação e Esporte, de
programas de assistência médico-odontológico e escolares;
IX - A elaboração e
implementação, em articulação com órgãos e entidades estaduais e federais, de
programas de assistência social aos idosos, visando assegurar-lhes orientações
necessárias ao encaminhamento de seus problemas;
X - A promoção e
implementação, em articulação com órgãos afins, de programas para priorização
da assistência materno-infantil;
XI - A coordenação,
orientação e assistência das creches municipais;
XII - A colaboração
com a Superintendência de Recursos Humanos nos levantamentos da força de
trabalho do Município, orientando o seu aproveitamento nos serviços e obras
municipais, bem como em outras instituições e particularidades;
XIII - A promoção,
em articulação como os órgãos municipais, estadual e federal de educação, de
cursos de preparação ou especialização de mão-de-obra necessária às atividades
econômicas do município;
XIV - O estímulo a
medidas que contribuam para ampliar o mercado de trabalho local;
XV - A articulação
com as organizações comunitárias, escolas, igrejas, clubes de serviços e
outros, indispensáveis à implantação de programas de educação, saúde e
assistência social nas comunidades;
XVI - A participação
em todas as atividades de controle de epidemias, de campanha de vacinação,
articulando-se com os demais órgãos de saúde do Município e do Estado;
XVII - A execução de
outras atividades correlatas.
Art. 73. O Departamento de
Programas e Projetos é um órgão ligado diretamente a Superintendência de Ação
Social, e compõe a média gerência, tendo como âmbito de ação, a execução de
Programas e Projetos, desenvolvendo as seguintes atividades:
I - O
desenvolvimento de atividades de recreação, lazer, atividade física e programas
de saúde;
II - Promover a
consciência da sociedade para as ações urgentes de apoio, assistência e
integração dos idosos;
III - Viabilização
de formas alternativas de participação, ocupação e convívio de idoso, que
proporcionem sua integração às demais gerações;
IV - Incentivar a
organização de grupos e associações da terceira idade;
V - Promover o
cadastramento e recadastramento do programa de garantia de renda mínima;
VI - Organizar todo
processo de pagamento às famílias cadastradas;
VII - Cuidar de toda
documentação correlatas ao programa de garantia de renda mínima;
VIII - Promover e
organizar todo processo de capacitação de pessoal, principalmente no que se
refere ao Programa Série Diálogo, desenvolvido pelo Governo Federal e SETAS.
IX - Desenvolver
projetos, programas que venham a melhorar o atendimento à população carente;
X - A execução de
outras atividades correlatas.
Parágrafo Único. Para suprir as
necessidades de assessoramento da Secretaria de Ação Social / Secretaria Municipal de Assistência Social
(Denominação dada pela Lei nº 3841/2011), fica criado o
cargo de provimento em comissão de Controlador de Material Interno, cuja
referência e quantidade, consta do Anexo I, Tabela de Cargos em Provimento em
Comissão.
Art. 74. A Secretaria
Municipal de Educação e Esporte / Secretaria Municipal de Educação (Denominação dada pela Lei nº 3611/2008), é um órgão
diretamente ligado ao Chefe do Poder Executivo, que juntamente com as
Superintendências Pedagógica e de Esportes, e o Coordenador de Apoio
Administrativo, promoverá a execução das políticas públicas nas áreas de sua
competência, tem como âmbito de ação a coordenação, supervisão e controle das
atividades relativas à Educação e Esportes, especificamente às que relaciona:
I - Fornecer todas
as informações necessárias para elaboração do Orçamento Programa da Prefeitura
Municipal de Guaçuí, bem como participar da elaboração do Plano Geral de
Governo;
II - Assegurar no
Orçamento Programa da Prefeitura Municipal de Guaçuí, os 25% (vinte e cinco por
cento) da Educação e no emprego dos mesmos na erradicação do analfabetismo, no
Pré-Escolar e na Universalização do Ensino do 1º Grau;
III - Participar da
formação do Conselho Municipal de Educação (CME) e assegurar o seu
funcionamento junto a SEMEC;
IV - Elaborar junto
com o CME o planejamento e a execução das atividades relativas ao Plano
Municipal de Educação Plurianual e do Ensino Fundamental, quanto à reforma e
construção de prédios, melhoria do ensino (manutenção da merenda escolar,
transporte e material didático/pedagógico e equipamento de materiais escolares
básicos) na área Municipal e Estadual através de convênios;
V - Coordenar o
planejamento, execução e supervisão das atividades junto as Superintendências,
Gerências e Departamentos diretamente ligadas à SEMEC;
VI - Promover a
integração entre o Órgão Educacional Municipal e Estadual assegurando a
melhoria educacional do Município;
VII - Expedir
Certificado de Conclusão de 1º Grau, de treinamento de professores e outros;
VIII - Promover a
manutenção de programas de Assistência ao Educando junto aos órgãos
competentes;
IX - Cooperar com a
Assessoria de Planejamento e Controle Interno, na elaboração de projetos para
captação de recursos financeiros;
X - Propiciar aos
subordinados com a colaboração das Superintendências a formação e o
desenvolvimento de noções e conhecimentos a respeito dos objetivos das unidades
a que pertencem;
XI - Promover o
treinamento e aperfeiçoamento dos subordinados, orientando-os na execução de
suas tarefas e fazendo a crítica construtiva do seu desempenho;
XII - Incentivar
entre os subordinados a criatividade e a participação crítica na formulação, na
revisão e no aperfeiçoamento dos métodos de trabalho, bem como nas decisões
técnicas e administrativas da unidade;
XIII - Criar e
desenvolver fluxos de informações e comunicações internas na unidade e promover
a articulação desta com os demais órgãos do Governo Municipal, Estadual e toda
rede escolar;
XIV - Conhecer os
recursos operacionais das atividades sob sua responsabilidade funcional,
combater o desperdício em todas as suas formas;
XV - Incutir nos
subordinados, com a colaboração dos Departamentos, por todos os meios, a
filosofia de bem servir ao público;
XVI - Fornecer às
Secretarias Municipal de Administração, e a Superintendência de Recursos
Humanos nos prazos estabelecidos a folha de ponto, a escala de férias, licenças
de gestação, atestada médicos, benefícios, para as providências necessárias;
XVI - Promover a
execução de acordos e convênios de cooperação técnica firmados com os governos
Estadual e Federal;
XVII - Promover
concurso público, em conjunto com a Secretaria de Administração, quando
necessário, para suprimento de vagas e de acordo com determinação do Prefeito
Municipal, no âmbito Municipal;
XVIII - Manter
contato com Órgãos Educacionais para receber diretrizes e fornecer informações
relativas a convênios, pessoal do Estado sob a Gerência Municipal e
desenvolvimento do Ensino Municipal no Município;
XIX - Assegurar
junto ao Poder Público Municipal e Estadual a valorização do professor através
de uma política salarial justa;
XX - Apresentar
relatórios ao Prefeito, trimestralmente, sobre o desenvolvimento das atividades
do Órgão;
XXI - Participar de
reuniões, encontros e outros, promovidos pelos diversos órgãos ligados à
Educação quer Municipal, Estadual ou Federal;
XXII - Elaborar,
coordenar e supervisionar estudos, pesquisas e levantamentos estatísticos, para
o aprimoramento da qualidade do ensino;
XXIII - Orientar,
supervisionar e controlar o funcionamento da Associação Escola Comunidade (AEC)
e Conselhos de Escola;
XXIV - Transferir
“ex-officio” ou a pedido, pessoal do Magistério de acordo com o constante no
Estatuto do Magistério e demais servidores da Secretaria Municipal de Educação
e Esporte em conformidade com os Estatutos dos Funcionários Públicos Municipais
de Guaçuí;
XXV - Aplicar
punições ao pessoal do Magistério em conformidade com o Estatuto do Magistério,
bem como, aos demais servidores da Secretaria, em conformidade com o Estatuto
dos Servidores Municipais de Guaçuí;
XXVI - Coordenar,
supervisionar e promover o funcionamento de creches e cooperativas municipais e
unidades escolares do Ensino Fundamental;
XXVII - Promover o
acompanhamento, execução e controle orçamentário, financeiro e contábil da
SEMEC.
XXVIII - Executar
outras atividades correlatas.
Parágrafo Único. Para suprir as
necessidades de assessoramento da Secretaria de Educação e Esportes /
Secretaria Municipal de Educação (Denominação dada pela Lei nº
3611/2008), fica criado o
cargo de provimento em comissão de Controlador de Material Interno, cuja
referência e quantidade, consta do Anexo I, Tabela de Cargos em Provimento em
Comissão.
Art. 75. A Secretaria
Municipal de Educação e Cultura / Secretaria Municipal de Educação (Denominação dada pela Lei nº 3611/2008), terá as seguintes
Superintendências, Coordenadoria, Gerências e Departamentos, sob sua
subordinação:
I - Superintendências:
a) Superintendência
Pedagógica;
b) Superintendência
de Esportes.
II - Coordenadorias:
a) Coordenador de
Apoio Administrativo.
III - Gerências:
a) Gerência de Apoio
Pedagógico;
b) Gerência de
Controle e Distribuição da Merenda Escolar;
c) Gerência de
Contabilidade da Educação;
d) Gerência de
Suporte Técnico da Escola Agrotécnica;
e) Gerência de Apoio
às Atividades Físicas Escolares;
IV - Departamentos:
a) Departamento de
Assistência ao Educando;
b) Departamento de
Manutenção e Obras Escolares;
c) Departamento de
Agendamento e Manutenção do Estádio Municipal;
d) Departamento de
Esportes (Órgão transferido da Secretaria
Municipal de Educação para a Secretaria Municipal de Cultura Turismo e
Esportes, pela Lei nº 3611/2008)
e) Departamento de
Veículos e Equipamentos Motorizados.
Art. 76. A Coordenadoria de
Apoio Administrativo é um órgão diretamente ligado à Secretaria Municipal de
Educação e Esporte / Secretaria Municipal de Educação (Denominação dada pela Lei nº 3611/2008), tendo como
jurisdição administrativa, o planejamento, a coordenação e o controle de todo o
serviço de competência administrativa no âmbito da Secretaria de Educação e
Esporte, especificamente:
I - Promover o
acompanhamento, planejamento e controle das atividades administrativas da
Secretaria de Educação e Esporte / Secretaria Municipal de Educação (Denominação dada pela Lei nº 3611/2008);
II - Informar à
Secretaria, diariamente, do desenvolvimento dos serviços da Superintendência;
III - Manter
atualizado todo o arquivo da Coordenadoria;
IV - Controlar a
emissão de pedidos de materiais de toda a Secretaria;
V - Providenciar a
requisição dos materiais solicitados junto ao almoxarifado central;
VI - Determinar o
emprego dos materiais requisitados;
VII - Controlar os
veículos da Secretaria, no que se refere a ordens de serviços, reparos, consumo
e manutenção dos mesmos, auxiliado pelo Departamento de Veículos e Equipamentos
Motorizados;
VIII - Elaborar,
semanalmente, cronograma de utilização de veículos auxiliado pelo Departamento
de Veículos e Equipamentos Motorizados;
IX - Atendimento ao
público prestando informações precisas;
X - Controlar a
prestação de contas de adiantamentos para pequenas despesas;
XI - Auxiliar a
Secretaria quando da realização de cursos para treinamento de professores e
outros eventos;
XII - Coordenar e
controlar a aplicação dos recursos provenientes de convênios firmados com os
Governos Estadual e Federal, prestando conta ao Órgão competente da parte
financeira desses recursos, auxiliado pela Gerência de Contabilidade;
XIII - Coordenador e
controlar a dotação orçamentária referente aos 25% (vinte e cinco por cento) do
orçamento da Prefeitura Municipal de Guaçuí, destinados à Educação, conforme
consta da Constituição Federal, aplicando os recursos de acordo com as normas
constitucionais no que se refere à erradicação do analfabetismo, pré-escolar e
ensino fundamental, seguindo orientações do Tribunal de Contas, auxiliado pela
Gerência de Contabilidade;
XIV - Dar despachos
em processos de forma precisa consultando os Departamentos para obter as
devidas informações;
XV - Emitir e
receber correspondências;
XVI - Coordenar a
elaboração de levantamento junto às unidades escolares dos materiais
permanentes da Secretaria e informar ao Órgão competente, bem como das
necessidades existentes;
XVII - Informar ao
Patrimônio Municipal, quando for o caso, dos materiais permanentes existentes
nas escolas que se encontram sem a devida identificação ou que estejam
danificados bem como, quando da aquisição (Municipal) do destino dos mesmos;
XVIII - Proceder a
confecção de apostilas, formulários e panfletos, bem como tirar fotocópias,
quando solicitadas, mediante requisição;
XIX - Supervisionar,
controlar e avaliar as atividades técnico-administrativas, das Unidades
Educacionais no Município, tais como:
a) Escrituração de
fichas de matrículas, avaliação, transferências, históricos escolares, e outros
que garantem a legitimidade de estudos dos alunos;
b) Cumprimentos de
dias letivos, calendário escolar, grades curriculares e outros; e
c) Matrículas por
transferências e outros.
XX - Receber e
organizar processos que tratem do exercício funcional do servidor, tais como:
contrato de trabalho, licenças, férias, aposentadorias, dentre outras,
decidindo sobre eles no limite de suas atribuições;
XXI - Organizar a
situação funcional do profissional da área educacional contidas individuais com
dados completos de suas atividades;
XXII - Analisar e
aprovar o Quadro de Movimento de Pessoal (Q.M.P.) e alterações do mesmo, bem
como processos de prestação de serviços, aditivo de contrato de trabalho e
outros;
XXIII - Promover
anualmente, ou quando determinado o inventário físico e levantamento
patrimonial da Secretaria e Unidades Escolares;
XXIV - O
assessoramento ao Prefeito, Secretário, e ao Conselho Gestor de Acompanhamento
da Administração Municipal quanto ao planejamento, coordenação e consolidação
do Plano Geral do Governo, Plano Plurianual, Orçamentos Municipais e Lei de
Diretrizes Orçamentárias, de acordo com as diretrizes estabelecidas pela
Administração e com os elementos fornecidos pelos Conselhos Deliberativos,
Consultivos e demais Secretarias e Autarquias Municipais;
XXV - A coordenação
na elaboração e atualização dos planos Municipais de desenvolvimento, no âmbito
de sua competência;
XXVI - A promoção de
medidas visando ao aprimoramento na execução dos trabalhos desenvolvidos pela
Prefeitura;
XXVII - A elaboração
de projetos, estudos e pesquisas necessárias ao desenvolvimento das políticas
estabelecidas pela Administração;
XXVIII - A promoção
de estudos e projetos visando à identificação, localização e captação de
recursos financeiros para o município;
XXIX - A promoção e
o aperfeiçoamento dos métodos e programas de acompanhamento e controle da
execução orçamentária;
XXX - O controle da
execução física e financeira, dos planos municipais, bem como a avaliação de
seus resultados;
XXXI - A execução de
outras atividades correlatas.
Art. 77. A Coordenadoria de
Apoio Administrativo, terá a seguinte Gerência e Departamentos sob sua
subordinação:
I - Gerência de
Contabilidade.
II - Departamentos:
a) Departamento de
Manutenção e Obras Escolares;
b) Departamento de
Veículos e Equipamentos Motorizados.
Art. 78. A Gerência de
Contabilidade, é um órgão ligado diretamente a Secretaria de Educação e Esporte
/ Secretaria Municipal de Educação (Denominação dada pela Lei nº
3611/2008), tendo como
competência a executar da política administrativo-contábil do município, bem
como, supervisionar as atividades inerentes a sua área de atuação. (Dispositivo revogado pela Lei nº 3669/2009)
I - Participar na
elaboração e análise dos Orçamentos Anuais, Plano Plurianual, Lei de Diretrizes
Orçamentárias e Programação Financeira de Desembolso, da Secretaria de Educação
e Esporte; (Dispositivo revogado pela Lei nº
3669/2009)
II - O
acompanhamento e o controle da execução orçamentária, procedendo as alterações,
quando necessárias e autorizadas previamente, em conjunto com a Assessoria de
Planejamento e Controle Interno; (Dispositivo revogado pela Lei nº
3669/2009)
III - A escrituração
sintética e analítica, em todas as suas fases, dos lançamentos relativos às
operações contábeis, patrimoniais e financeiras da Secretaria de Educação e
Esporte; (Dispositivo revogado pela Lei nº
3669/2009)
IV - O
acompanhamento, execução e controle financeiro de acordos, Contratos e
Convênios; (Dispositivo revogado pela Lei nº
3669/2009)
V - A remessa,
mensalmente, dos balancetes financeiros e orçamentários a Secretaria de
Finanças; (Dispositivo revogado pela Lei nº
3669/2009)
VI - A elaboração de
balancetes mensais, encaminhando-os à apreciação superior; (Dispositivo revogado pela Lei nº 3669/2009)
VII - A elaboração,
no prazo determinado, do Balancete Geral da Secretaria de Educação e Esporte; (Dispositivo revogado pela Lei nº 3669/2009)
VIII - A elaboração
das prestações de contas da Secretaria, bem como dos recursos recebidos para
aplicação em projetos específicos; (Dispositivo revogado pela Lei nº
3669/2009)
IX - A emissão de
Nota de Empenho, visando assegurar o controle eficiente da execução orçamentária
da despesa; (Dispositivo revogado pela Lei nº
3669/2009)
X - A análise das
folhas de pagamento dos servidores, adequando-as às unidades orçamentárias; (Dispositivo revogado pela Lei nº 3669/2009)
XI - A análise e o
controle dos custos por obra, serviço, atividade, projeto ou unidade
administrativa; (Dispositivo revogado pela Lei nº
3669/2009)
XII - A análise,
conferência e instrução em todos os processos de pagamentos na fase final, bem
como em todos os documentos elaborados pela Área Financeira; (Dispositivo revogado pela Lei nº 3669/2009)
XIII - O controle do
arquivamento dos processos liquidados; (Dispositivo revogado pela Lei nº 3669/2009)
XIV - A remessa,
bimestral e quadrimestral, dos relatórios de Gestão Fiscal, para os órgãos
competentes, bem como o acompanhamento à publicação dos mesmos, em conjunto com
a Assessoria de Planejamento e Controle Interno; (Dispositivo revogado pela Lei nº 3669/2009)
XV - A execução de
outras atividades correlatas. (Dispositivo revogado pela Lei nº
3669/2009)
Art. 79. Compete ao
Departamento de Manutenção e Obras Escolares, tendo como atribuições o
desenvolvimento das seguintes atividades:
I - Atender as
solicitações da Secretaria Municipal de Educação e Cultura com relação ao
fornecimento de dados para elaboração do Orçamento Programa, de acordo com as
prioridades de necessidades dos prédios escolares;
II - Administrar a
execução e contratação de obras da Secretaria Municipal de Educação e Cultura,
compreendendo a construção, ampliação, reforma e conservação de edifícios
escolares da rede municipal e estadual de ensino pré-escolar e fundamental;
III - Promover a
fiscalização das obras da Secretaria Municipal de Educação e Cultura, tanto as
executadas como mão-de-obra própria, bem como as que forem contratadas a
terceiros;
IV - Promover a
fiscalização dos prazos de início e término das obras da Secretaria Municipal
de Educação e Cultura, dos materiais aplicados e da qualidade dos serviços de
acordo com as cláusulas contratuais;
V - Providenciar o
cálculo das necessidades de material para execução das obras da Secretaria
Municipal de Educação e Cultura;
VI - Promover a
preparação dos processos de licitação para contratação das obras da Secretaria;
VII - Providenciar
informações e avaliação em processos de pagamento das obras contratadas da
Secretaria;
VIII - Coordenar as
atividades da carpintaria de apoio à Secretaria, na reforma e confecção de
móveis para atender às Unidades de Ensino Pré-Escolar e Fundamental;
IX - Providenciar a
elaboração de projeto de obras da Secretaria, compreendendo o levantamento
topográfico, desenhos e plantas;
X - Apresentar
relatório trimestral à Secretaria Municipal de Educação e Cultura, sobre o
desenvolvimento das atividades do Departamento;
XI - Coordenar e
controlar os gastos com obras referentes à parte executada com recursos
próprios e convênios;
XII - Coordenar,
controlar os Convênio referentes a transportes escolar, dos alunos da rede
municipal de ensino, sendo responsável pela prestação de contas juntos aos
órgãos competentes;
XIII - Executar o
cadastramento de todas as escolas existentes;
XIV - Executar
outras atividades correlatas.
Art. 80. O Departamento de
Veículos e Equipamentos Motorizados é um órgão ligado diretamente a
Coordenadoria de Apoio Administrativo, tendo como âmbito de atuação o
desenvolvimento das seguintes atividades:
I - Manter a
conservação os veículos e equipamentos da frota da Secretaria;
II - Observar a
lavagem, limpeza e lubrificação dos veículos;
III - Fiscalizar o
consumo de combustível e lubrificantes pelos veículos, máquinas e equipamentos;
IV - Verificar a
manutenção dos serviços corretivos e preventivos de mecânica e funilaria da
frota da Secretaria;
V - Manter
atualizada a documentação referente à propriedade e seguro dos veículos,
máquinas ou equipamentos da frota da Secretaria;
VI - Administrar o
uso racional dos veículos, máquinas e equipamentos, zelando pela guarda e
segurança;
V - Acompanhar e
fiscalizar os custos de manutenção dos veículos, máquinas e equipamentos;
VI - Propor a
alienação de veículos, máquinas e equipamentos.
VII - Requisitar a
compra, receber, armazenar e distribuir materiais e equipamentos destinados ao
setor;
VIII - A execução de
outras atividades correlatas.
Art. 81. A Superintendência
Pedagógica, é um órgão diretamente ligado à Secretaria Municipal de Educação e
Cultura, tendo autonomia quando da ausência do Secretário da pasta e como
âmbito de ação o planejamento, a coordenação e o controle de todo o serviço
referente à técnica-pedagógica das Unidades Educacionais do Município,
especificamente as que relacionam:
I - Propor Plano de
Trabalho Anual, especificando ações a serem desenvolvidas, prevendo os recursos
necessários à implantação do plano definido, à metodologia do trabalho a ser
adotado para o ensino;
II - Desenvolver
planos, projetos e outros, com vistas ao atendimento das necessidades do
sistema escolar Municipal;
III - Definir as
normas de trabalho interno, submetendo-as à aprovação da Secretaria Municipal
de Educação e Cultura;
IV - Propor política
com vistas ao funcionamento do sistema escolar, a partir de políticas definidas
pela Secretaria Municipal de Educação e Cultura;
V - Coordenar,
assessorar e supervisionar a ação de cada área;
VI - Promover o
desenvolvimento profissional do pessoal técnico-administrativo-docente, através
de programas da Secretaria Municipal de Educação e Cultura;
VII - Propor
anualmente, diretrizes para a elaboração do calendário escolar;
VIII - Promover a
auto e hétero-avaliação dos resultadas na área educacional, tabulando os dados,
visando a formação de padrão de excelência, e fornecendo dados ao processo de
avaliação de desempenho, informando à Secretaria Municipal de Educação e
Cultura;
IX - Promover e
assegurar o bom relacionamento das unidades escolares entre si, aos demais
órgãos da administração e comunidades, propondo diretrizes de acordo com cada
realidade;
X - Providenciar e
manter atualizada, toda documentação necessária para a criação e extinção de
Unidades Educacionais do Município, bem como promover os atos necessários, tais
como, leis, decretos e portarias, de acordo com a legislação vigente;
XI - Solicitar
históricos escolares a outros Municípios e/ou Estados a fim de regularizar a
vida escolar de alunos;
XII - Estudar e
fornecer pareceres com relação as solicitações diversas, das Unidades
Educacionais do Município;
XIII - Elaborar
relatórios, pareceres e providenciar a documentação necessária, visando
desenvolvimento do processo de ensino-aprendizagem;
XIV - Coordenar as
atividades de assistência ao educando propondo políticas de procedimentos, de
acordo com os objetivos traçados pelos programas de assistência ao educando;
XV - Promover a
divulgação de dados e informações úteis ao funcionamento das Unidades Escolares
do ensino pré-escolar e fundamental;
XVI - O
assessoramento ao Prefeito, Secretário, e ao Conselho Gestor de Acompanhamento
da Administração Municipal quanto ao planejamento, coordenação e consolidação
do Plano Geral do Governo, Plano Plurianual, Orçamentos Municipais e Lei de
Diretrizes Orçamentárias, de acordo com as diretrizes estabelecidas pela
Administração e com os elementos fornecidos pelos Conselhos Deliberativos,
Consultivos e demais Secretarias e Autarquias Municipais;
XVII - A coordenação
na elaboração e atualização dos planos Municipais de desenvolvimento, no âmbito
de sua competência;
XVIII - A promoção
de medidas visando ao aprimoramento na execução dos trabalhos desenvolvidos
pela Prefeitura;
XIV - A elaboração
de projetos, estudos e pesquisas necessárias ao desenvolvimento das políticas
estabelecidas pela Administração;
XV - A promoção de
estudos e projetos visando à identificação, localização e captação de recursos
financeiros para o município;
XVI - A promoção e o
aperfeiçoamento dos métodos e programas de acompanhamento e controle da
execução orçamentária;
XVII - O controle da
execução física e financeira, dos planos municipais, bem como a avaliação de
seus resultados;
XVIII - A execução
de outras atividades correlatas.
Art. 82. A Superintendência
Pedagógica, terá a seguinte Gerência e Departamento, sob a sua subordinação:
I - Gerência:
a) Gerência de Apoio
Pedagógico;
II - Departamento:
a) Departamento de
Assistência ao Educando
Art. 83. A Gerência de Apoio
Pedagógico, é um órgão ligado diretamente a Superintendência Pedagógica, e
compõe a média gerência, e terá como competência o desenvolvimento das
seguintes atividades:
I - Acompanhamento,
o controle, a inspeção e a avaliação dos planos, projetos e outros em
desenvolvimento bem como a organização e o funcionamento das Unidades
Escolares;
II - Controlar e
promover o atendimento às necessidades da rede física escolar, dos equipamentos
e das instalações em Unidades Escolares;
III - Executar os
projetos específicos para aplicação nas Unidades Educacionais do Município;
IV - Desenvolver
estudos, encontros e pesquisas com vistas à melhoria da qualidade de ensino e
seus resultados;
V - Coordenar o
levantamento de dados que sirvam ao melhor conhecimento científico do sistema
escolar;
VI - Emitir parecer
técnico conclusivo sobre assuntos a serem encaminhados à Superintendência,
outros Órgãos da administração que se relacionar diretamente com a Gerência;
VII - Recolher,
armazenar e guardar, os acervos de escolas extintas;
VIII - Atuar em
sindicância e fiscalizar permanentemente as unidades escolares municipais;
IX - Verificar,
acertar e controlas os resultados finais de avaliação pedagógica, recebidas do
órgão estadual competente;
X - Supervisionar
conferindo documentos e escritas das escolas unidocentes e pluridocentes da
rede municipalizadas;
XI - Orientar as
Unidades Escolares sobre plano de aplicação, prestação de contas, cantinas
escolares e outras;
XII - Promover o
levantamento de informações com vistas ao ingresso, remoção, mudança de função
e localização do pessoal do magistério das unidades de ensino pré-escolar
fundamental;
XIII - Executar
outras atividades correlatas
Art. 84. A Gerência de
Distribuição e Controle da Merenda Escolar, é um órgão ligado diretamente a
Secretaria de Educação e Esporte / Secretaria Municipal de Educação (Denominação dada pela Lei nº 3611/2008), tendo como âmbito
a coordenação e o controle de todos os materiais indispensáveis ao Educando,
especificamente:
I - Promover a
elaboração junto aos órgãos superiores da administração o Orçamento Programa,
para atendimento das necessidades escolares do educando, bem como o
planejamento anual das atividades a serem desenvolvidas de acordo com
orientações da Secretaria Municipal de Educação e Esporte / Secretaria
Municipal de Educação (Denominação dada pela Lei nº
3611/2008), Superintendência e
Gerência, bem como Órgãos Estaduais e Federais;
II - Coordenar a
elaboração do mapa de distribuição de merenda escolar de acordo com o número de
alunos por escola, bem como dos materiais escolares, de limpeza, pedagógica
etc;
III - Informar a
Coordenadoria de Apoio Administrativo, quando da necessidade ao bom
funcionamento das unidades escolares, bem como os de uso interno da SEMEC;
IV - Manter
atualizada a ficha de estoque de todo o material do qual a Gerência é
responsável;
V - Efetuar,
mensalmente, prestação de contas dos materiais adquiridos com recursos próprios
à Secretaria Municipal de Educação e Esporte e, no caso de materiais recebidos
de órgãos assistências ao educando, de âmbito Estadual e Federal, observar para
tanto, a quantidade a ser distribuída por escola de acordo com o mapa enviado
pelos mesmos;
VI - Efetuar a
fiscalização em cada unidade escolar no sentido de observar a utilização e
distribuição da merenda;
VII - Promover junto
à direção das unidades escolares orientações para utilização dos alimentos
entregues;
VIII - Promover
reuniões bimestrais com as comunidades escolares para conscientização da
importância dos programas alimentares desenvolvidos nas Unidades Escolares e a
participação da mesma, para melhor desenvolvimento e fiscalização dos mesmos;
IX - Coordenar a
supervisão, a fiscalização, a prestação de contas do recebimento, o
armazenamento, a distribuição, a preparação dos alimentos para melhor atender
aos educandos e do programa de alimentação escolar, em conjunto com a
Coordenadoria de Apoio Administrativo;
X - Fazer cumprir as
normas emanadas pelos Órgãos Municipais, Estaduais e Federais, exigindo das
Unidades Escolares o correto procedimento e preenchimento de relatórios
referentes aos programas de alimentação escolar;
XI - Manter
devidamente armazenados os produtos para melhor conservação e durabilidade. No
caso de estocagem de alimentos, observar a melhor maneira de se evitar perdas,
bem como seguir as normas de higiene e limpeza;
XII - No caso de
alimentação, observar as normas de higiene, no que se refere ao inciso
anterior;
XIII - Executar
outras atividades correlatas.
Art. 85. O Departamento de
Assistência ao Educando, órgão ligado diretamente a Gerência de Distribuição e
Controle da Merenda Escolar, tendo as seguintes atribuições: a coordenação e o controle
de todos os materiais indispensáveis ao Educando, especificamente as que se
relaciona:
I - Promover a
elaboração junto aos órgãos superiores da administração o Orçamento Programa,
para atendimento das necessidades escolares do educando, bem como o
planejamento anual das atividades a serem desenvolvidas pelo Departamento de
acordo com orientações da Secretaria Municipal de Educação e Esporte /
Secretaria Municipal de Educação (Denominação dada pela Lei nº
3611/2008), Superintendência e
Gerência, bem como Órgãos Estaduais e Federais;
II - Informar a
Coordenadoria de Apoio Administrativo, quando da necessidade ao bom
funcionamento das unidades escolares, bem como os de uso interno da SEMEC;
III - Manter
atualizada a ficha de estoque de todo o material do qual o Departamento é
responsável;
IV - Efetuar,
mensalmente, prestação de contas dos materiais adquiridos com recursos próprios
à Secretaria Municipal de Educação e Esporte e, no caso de materiais recebidos
de órgãos assistências ao educando, de âmbito Estadual e Federal, observar para
tanto, a quantidade a ser distribuída por escola de acordo com o mapa enviado
pelos mesmos;
V - Auxiliar n a
fiscalização em cada unidade escolar no sentido de observar a utilização e
distribuição dos materiais;
VI - Promover junto
à direção das unidades escolares orientações para utilização dos materiais
entregues;
VII - Promover
reuniões bimestrais com as comunidades escolares para conscientização da
importância dos programas alimentares desenvolvidos nas Unidades Escolares e a
participação da mesma, para melhor desenvolvimento e fiscalização dos mesmos;
VIII - Incentivar,
de forma concisa, no educando, a importância da saúde, do saneamento e da
proteção ao meio ambiente;
IV - Coordenar
palestras, audiovisuais e outros meios, mostrando ao educando medidas que visam
a eliminação dos riscos de doenças e de outros agravos, bem como a prevenção,
proteção e recuperação destas doenças;
V - Esclarecer ao
educando a importância de higiene corporal, ambiental como meio de prevenção de
futuras doenças;
VI - Promover
treinamento para professores no sentido de levar até eles, conhecimentos
básicos de prevenção de doenças que devem ser esclarecidas aos educandos;
VII - Coordenar, em
conjunto com os demais órgãos, a promoção de campanhas escolares referentes ao
uso de substâncias que comprometem o bom funcionamento do organismo, e, às
vezes, causando dependência como o fumo, o álcool, os tóxicos, etc;
VIII - Incutir no
educando a importância do saneamento básico como uso de fossas em localidades
que não as possui, obedecendo as normas de coleta de lixo na cidade, depósitos
de detritos em córregos ou canalização sanitária urbana, etc;
IX - Levar
informações ao educando com relação à preservação do meio ambiente, mostrando
sua importância para a nossa sobrevivência;
X - Promover junto
às escolas, medidas que visam a auto-capacitação do educando e da própria
comunidade para lidar com problemas fundamentais da vida cotidiana como
nutrição, reprodução, desenvolvimento biopsicológico, preservação e melhoria
das condições do meio ambiente;
XI - Desenvolver a
partir de situações concretas, através da vivência de ações relacionadas à
formação de comportamentos propícios à saúde e ao bem-estar físico e mental
social;
XII - Executar
outras atividades correlatas.
(Órgão transferido para a Secretaria
Municipal de Cultura, Turismo e Esporte, pela Lei nº 3611/2008)
Art. 86. A Superintendência
de Esportes, é um órgão diretamente ligado à Secretaria Municipal de Educação e
Esporte, tendo autonomia quando da ausência do Secretário da pasta e como
âmbito de ação e jurisdição administrativa, o planejamento, a coordenação e o
controle de todas as atividades de caráter cultural e esportivo, envolvendo as
artes cênicas, música, artes visuais, cinema e vídeo, em atendimento as
Unidades Educacionais do Município, bem como na comunidade local,
especificamente as que relacionam:
I - Propor Plano de
Trabalho Anual, especificando ações a serem desenvolvidas, prevendo os recursos
necessários à implantação do plano definido, à metodologia do trabalho a ser
adotado para as áreas de cultura e esportes;
II - Desenvolver
planos, projetos e outros, com vistas ao atendimento das necessidades culturais
e esportivas, do sistema escolar Municipal, bem como a comunidade local;
III - Definir as
normas de trabalho interno, submetendo-as à aprovação da Secretaria Municipal
de Educação e Esporte;
IV - Propor política
com vistas ao funcionamento das atividades culturais e esportivas, a partir de
políticas definidas pela Secretaria Municipal de Educação e Esporte;
V - Coordenar,
assessorar e supervisionar a ação de cada área;
VI - Promover o
desenvolvimento profissional do pessoal técnico-administrativo, através de
programas da Secretaria Municipal de Educação e Esporte;
VII - Propor
anualmente, diretrizes para a elaboração do calendário de eventos culturais e
esportivos, no âmbito da rede municipal de ensino e comunidade local;
VIII - Promover a
auto e hétero-avaliação dos resultados nas áreas culturais e esportivas,
tabulando os dados, visando a formação de padrão de excelência, e fornecendo
dados ao processo de avaliação de desempenho, informando à Secretaria Municipal
de Educação e Esporte;
IX - Promover e
assegurar o bom relacionamento das unidades escolares entre si, aos demais
órgãos da administração e comunidades, propondo diretrizes de acordo com cada
realidade;
X - Estudar e
fornecer pareceres com relação as solicitações diversas, das Unidades
Educacionais do Município, nas áreas de sua atuação;
XI - Incentivar, as
manifestações culturais e esportivas, promovendo eventos, para divulgação do
município;
XII - Promover a
promoção de contatos e intercâmbio com grupos e/ou empresas produtoras de
cultura, com órgãos a nível estadual, federal e estrangeiros, para facilitar o
acesso do município na divulgação de seus eventos;
XIII - Elaboração de
propostas de ações que permitam a formação cultural da população em geral,
principalmente das crianças, envolvendo as escolas e comunidades;
XIV - A sugestões
com relação a convênios a níveis estadual e federal;
XV - Elaboração,
execução, a supervisão e o controle dos calendários e programações de projetos
desportivos comunitários e o acompanhamento dos eventos realizados pelo
município;
XVI - O
assessoramento ao Prefeito, Secretário, e ao Conselho Gestor de Acompanhamento
da Administração Municipal quanto ao planejamento, coordenação e consolidação
do Plano Geral do Governo, Plano Plurianual, Orçamentos Municipais e Lei de
Diretrizes Orçamentárias, de acordo com as diretrizes estabelecidas pela
Administração e com os elementos fornecidos pelos Conselhos Deliberativos,
Consultivos e demais Secretarias e Autarquias Municipais;
XVII - A coordenação
na elaboração e atualização dos planos Municipais de desenvolvimento, no âmbito
de sua competência;
XVIII - A promoção
de medidas visando ao aprimoramento na execução dos trabalhos desenvolvidos
pela Prefeitura;
XIX - A elaboração
de projetos, estudos e pesquisas necessárias ao desenvolvimento das políticas
estabelecidas pela Administração;
XX - A promoção de
estudos e projetos visando à identificação, localização e captação de recursos
financeiros para o município;
XXI - A promoção e o
aperfeiçoamento dos métodos e programas de acompanhamento e controle da
execução orçamentária;
XXII - O controle da
execução física e financeira, dos planos municipais, bem como a avaliação de
seus resultados;
XXIII - A execução
de outras atividades correlatas.
Parágrafo Único. Para suprir as
necessidades de assessoramento da Superintendência de Esporte, fica criado o
cargo de provimento em comissão de Controlador de Material Interno, cuja
referência e quantidade, consta do Anexo I, Tabela de Cargos em Provimento em
Comissão.
Art. 87. A Superintendência
de Esportes, terá a seguinte Gerência e Departamentos, sob a sua subordinação:
I - Gerência:
a) Gerência de Apoio
as Atividades Físicas Escolares;
II - Departamentos:
a) Departamento de
Agendamento e Manutenção do Estádio Municipal e Ginásio Municipal;
b) Departamento de
Esportes.
Art. 88. A Gerência de Apoio
às Atividades Físicas Escolares, é um órgão ligado diretamente a
Superintendência de Esportes, tendo como competência o desenvolvimento das
seguintes atividades:
I - Atender as
solicitações da Secretaria de Educação e Esportes / Secretaria Municipal de
Cultura, Turismo e Esportes (Denominação dada pela Lei nº
3611/2008), como a
Superintendência de Esportes;
II - Auxiliar na
coordenação das atividades físicas escolares;
III - Promover
campanhas educativas junto às unidades escolares através da prática da
atividade física;
IV - Orientar,
supervisionar, controlar as atividades referentes à área de Educação Física nas
Unidades Escolares de acordo com o calendário escolar;
V - Promover
cadastramento das Unidades Escolares especificando número de aulas de Educação
Física previstas, número de professores necessários, número de alunos, para
melhor atendimento ao educando na área de Educação Física e Esportes;
VI - Promover e
coordenar cursos de atualização para professores de Educação Física Municipal,
em conjunto com os órgãos assessoriais do setor, tendo como objetivo o
desenvolvimento corporal, mental, harmônico, a melhoria da aptidão física, o
despertar do espírito comunitário da criatividade, do senso moral e cívico;
VII - Promover a
atualização de fichas e dados que favoreçam a melhoria técnica das atividades
relativas as atividades esportivas;
VIII - Elaborar e
encaminhar aos órgãos competentes, relatórios dos trabalhos desenvolvidos nas
Unidades Escolares;
IX - Definir o
esporte como forma de utilização do tempo de lazer e conservação da saúde;
X - Utilizar as
dependências do Estádio Municipal, Ginásio de Esportes e outros, como área para
atividade de Educação Física e Desporto Educacional, visando o atendimento às
Unidades Escolares, e comunidade;
XI - Coordenar,
organizar e fiscalizar a distribuição quando necessária, para a prática de Educação
Física e Desporto Educacional de materiais esportivos às Unidades Escolares, e
comunidade;
XII - Promover o
controle e a avaliação atinentes à área de Educação Física e Desporto
Educacional;
XIII - Realizar
trabalhos objetivando elevar o nível técnico desportivo das representações do
Município;
XIV - Promover
competições, certames, jogos abertos e outras modalidades de atividades
esportivas;
XV - Estimular a
construção e instalação de quadras para a prática de educação física e esportes
pelos educandos em convênios com entidades diversas;
XVI - A divulgação
da programação das atividades da gerência;
XVII - Executar
outras atividades correlatas.
Art. 89. O Departamento de
Agendamento e Manutenção do Estádio Municipal e Ginásio Municipal, é um órgão
ligado diretamente a Superintendência de Esportes, tendo como competência o
desenvolvimento das seguintes atividades:
I - Atender as
solicitações da Secretaria Municipal de Educação e Esporte / Secretaria
Municipal de Cultura, Turismo e Esportes (Denominação dada pela Lei nº 3611/2008) com relação ao
fornecimento de dados para a elaboração do Orçamento Programa;
II - Administrar,
supervisionar, controlar a programação esportiva no Estádio Municipal e no
Ginásio Municipal;
III - Elaborar e
executar calendário de atividades de desporto em conjunto com a Gerência de
Apoio às Atividades Físicas Escolares e Comunidades;
IV - Participar da
promoção e da execução de torneios Municipais, Estaduais e outros;
V - Verificar o
estado de conservação e promover a prevenção do patrimônio público;
VI - Auxiliar na
fiscalização das obras do Estádio Municipal e Ginásio Municipal;
VII - Promover,
mensalmente, a elaboração de Relatórios de Avaliações Administrativas e
Financeiras;
VIII - Elaborar
programas e projetos para o desenvolvimento das atividades esportivas e
culturais no Estádio Municipal e Ginásio Municipal;
IX - O controle
financeiro e a promoção e aperfeiçoamento dos métodos e programas de
acompanhamento da execução do orçamento;
X - O controle da
execução de atividades de vigilância diurna e noturna;
XI - A execução de
outras atividades correlatas.
Art. 90. O Departamento de
Esportes, é um órgão ligado diretamente a Superintendência de Esportes, e compõe
a média gerência, tendo como competência o desenvolvimento das atividades
esportivas junto as Unidades da Rede Municipal de Ensino, e toda a comunidade,
compreendendo nas seguintes atividades:
I - Atender as
solicitações da Secretaria Municipal de Educação e Esporte / Secretaria
Municipal de Cultura, Turismo e Esportes (Denominação dada pela Lei nº 3611/2008) com relação ao
fornecimento de dados para a elaboração do Orçamento Programa;
II - Administrar,
supervisionar, controlar a administração de interesses inerentes ao setor de
desportos;
III - Elaborar e
executar calendário de atividades de desporto escolar em conjunto com a
Gerência de Apoio às Atividades Físicas Escolares e Comunidades;
IX - Promover a
execução de torneios inter-escolares de Unidades Educacionais Municipais,
Estaduais e outros;
X - Promover
competições esportivas oficiais, nas diversas modalidades, em ações conjunta
com os seguimentos esportivos do setor, quer Municipal, Estadual ou Federal,
bem como os jogos oficiais do Município;
XI - Promover o
cadastramento de Unidades Escolares e professores de Educação Física, para
atividades de desporto escolar, bem como da comunidade, de acordo com o
calendário Geral de eventos esportivos do município;
XV - Executar
atividades de desporto educacional nas comunidades visando o desenvolvimento para
a cidadania;
XVI - Organizar e
coordenar atividades de apoio e de caráter cívico e moral;
XXII - Promover as
ações que permitam a formação desportiva e atividades de lazer da população em
geral, principalmente crianças e adolescentes;
XXIII - Administrar
as praças desportivas do município;
XXIV - Executar
outras atividades correlatas.
Art. 91. A Gerência de
Suporte Técnico da Escola Agrotécnica é um órgão subordinado a Secretaria
Municipal de Educação e Esporte / Secretaria Municipal de Educação (Denominação dada pela Lei nº 3611/2008), tendo como âmbito
de execução as seguintes atividades: (Dispositivo revogado pela Lei nº
3656/2009)
I - Auxiliar na
orientação e coordenação das atividades de campo, capina, plantio e
colheitas; (Dispositivo revogado pela Lei nº 3656/2009)
II - Promover o
desenvolvimento das atividades agrícolas de interesse da Escola
Agrotécnica; (Dispositivo revogado pela Lei nº 3656/2009)
III - Desenvolver
programas, projetos e ações voltadas para o desenvolvimento sustentável da
Escola Agrotécnica; (Dispositivo revogado pela Lei nº 3656/2009)
IV - Auxiliar na
implantação e difusão de trabalhos voltados para a promoção da conscientização
das atividades agrícolas e ecológicas; (Dispositivo revogado pela Lei nº 3656/2009)
V - Executar outras
atividades correlatas. (Dispositivo revogado pela Lei nº
3656/2009)
Parágrafo Único. Para suprir as
necessidades de assessoramento da Gerência de Suporte Técnico da Escola
Agrotécnica, o qual será ocupado por profissional de nível superior ou Técnico
Agrícola, fica criado o cargo de provimento em comissão de Controlador de
Material Interno, cuja referência e quantidade, consta do Anexo I, Tabela de
Cargos em Provimento em Comissão. (Dispositivo revogado pela Lei nº
3656/2009)
Art. 92- A Secretaria
Municipal de Cultura e Turismo / Secretaria
Municipal de Cultura e Turismo e Esportes (Denominação dada pela Lei nº 3611/2008), é um órgão ligado
diretamente ao Chefe do Poder Executivo, tem como âmbito de ação a coordenação,
supervisão e controle das atividades relativas à Cultura e Turismo,
especificamente às que relaciona:
I - O assessoramento
ao Prefeito, Secretário, e ao Conselho Gestor de Acompanhamento da
Administração Municipal quanto ao planejamento, coordenação e consolidação do
Plano Gerais do Governo, Plano Plurianual, Orçamentos Municipais e Lei de
Diretrizes Orçamentárias, de acordo com as diretrizes estabelecidas pela
Administração e com os elementos fornecidos pelos Conselhos Deliberativos,
Consultivos e demais Secretarias e Autarquias Municipais;
II - A coordenação
na elaboração e atualização dos planos Municipais de desenvolvimento, no âmbito
de sua competência;
III - A promoção de
medidas visando ao aprimoramento na execução dos trabalhos desenvolvidos pela
Prefeitura;
IV - A elaboração de
projetos, estudos e pesquisas necessárias ao desenvolvimento das políticas
estabelecidas pela Administração;
V - A promoção de
estudos e projetos visando à identificação, localização e captação de recursos
financeiros para o município;
VI - A promoção e o
aperfeiçoamento dos métodos e programas de acompanhamento e controle da
execução orçamentária;
VII - O controle da
execução física e financeira, dos planos municipais, bem como a avaliação de
seus resultados;
VIII - Incentivar a
formação de Consórcios inter-municipais, visando a melhoria da condição de vida
da população, a regionalização das atividades, bem como o desenvolvimento
sustentável e de forma integrada na região, buscando parcerias com entidades
públicas e privadas;
IX - A execução de
outras atividades correlatas.
Parágrafo Único. Para suprir as
necessidades de assessoramento da Secretaria de Cultura e Turismo, fica criado
o cargo de provimento em comissão de Controlador de Material Interno, cuja
referência e quantidade, consta do Anexo I, Tabela de Cargos em Provimento em
Comissão.
Art. 93. A Secretaria
Municipal de Cultura e Turismo / Secretaria
Municipal de Cultura e Turismo e Esportes (Denominação dada pela Lei nº 3611/2008), terá as seguintes
Superintendências, Departamentos e Agente de Turismo, sob sua subordinação:
I -
Superintendências:
a) Superintendência
de Turismo;
b) Superintendência
de Cultura.
II - Departamentos:
a) Departamento de
Apoio ao Desenvolvimento do Turismo;
b) Departamento de
Festas e Eventos Culturais;
c) Departamento de
Administração de Espaços Culturais.
d) Superintendência
de Esportes (Órgão transferido da Secretaria
Municipal de Educação para a Secretaria Municipal de Cultura Turismo e
Esportes, pela Lei nº 3611/2008)
III - Agente de
Turismo.
Art. 94. A Superintendência
de Turismo é um Órgão diretamente ligado à Secretária Municipal de Cultura e
Turismo / Secretaria Municipal de Cultura
e Turismo e Esportes (Denominação dada pela Lei nº
3611/2008), tendo autonomia
quando da ausência do Secretário da pasta e como âmbito de ação o planejamento,
a coordenação, a execução e o controle das atividades de desenvolvimento do
turismo, explorando o potencial turístico da região, buscando o desenvolvimento
sustentável, a geração de empregos, a elaboração de projetos e programas que
desenvolvam o potencial turístico do município, especificamente:
I - Promover a
difusão do turismo interno e externamente, aproveitando o potencial existente;
II - Assessorar a
administração municipal, na elaboração de atos legislativos que reconheçam o
interesse turístico, áreas e locais do Município;
III - Promover a
proteção, defesa e valorização dos elementos da natureza, das tradições e
costumes, e estimular as manifestações que possam constituir-se em atrações
turísticas;
IV - Promover a
organização de propaganda destinada a despertar o interesse pelas belezas
naturais do Município;
V - Promover a
realização de exposições e certames;
VI - Elaboração,
consolidação, a execução, a supervisão e o controle de projetos e programa para
o desenvolvimento do turismo;
VII - Promoção de
contratos, convênio e intercâmbio com grupos e empresas, com órgãos a nível
estadual, federal, e entidades não governamentais, para a divulgação do turismo
local;
VIII - Elaboração, a
execução, a supervisão e o controle de projetos para o desenvolvimento
turístico da região;
IX - A execução de
outras atividades correlatas.
Art. 95. A Superintendência
de Turismo, terá o Departamento de Apoio ao Desenvolvimento do Turismo e o
Agente de Turismo, sob a sua subordinação:
Art. 96. O Departamento de
Apoio ao Desenvolvimento do Turismo, órgão ligado diretamente a
Superintendência de Turismo, terá as seguintes atividades:
I - Organizar
sistemas de informações turísticas em todas as áreas da Secretaria;
II - Promover,
analisar, pesquisar dados para a elaboração de projetos, emitindo ao final
relatório detalhado;
III - Executar
programas e projetos de desenvolvimento turístico no município;
IV - Programar,
coordenar o sistema promocional de férias, exposições e outras manifestações
populares, de modo a incrementar o folclore, o artesanato, as tradições
artísticas, como atrativos turísticos;
V - Estudar,
analisar e coordenar a elaboração de levantamento do potencial turístico do
município;
VI - Organizar,
promover e divulgar o calendário turístico do município;
VII - Providenciar a
confecção de mapas, roteiros e outras informações turísticas do município;
VIII - Promover a
coleta de dados dos turistas que visitam o município;
IX - Manter intercâmbio
com outros pólos turísticos;
X - Definir padrões
para aferição de qualidade dos serviços turísticos no município;
XI - Promoção de
contratos, convênio e intercâmbio com grupos e empresas, com órgãos a nível
estadual, federal, e entidades não governamentais, para a divulgação do turismo
local;
XII - A execução de
outras atividades correlatas.
Art. 97. O Agente de Turismo,
órgão ligado diretamente a Superintendência de Turismo, terá as seguintes
atividades:
I - Orientar e
acompanhar turistas, quando necessário, aos atrativos do município;
II - Desenvolver
pesquisas sobre a qualidade dos atrativos e serviços turísticos;
III - Identificar no
município áreas de interesse turístico;
IV - Promover o
levantamento de dados que possibilitem a elaboração de identificação dos
atrativos turísticos aptos a visitação;
V - Elaboração de
planilha que contenha informações como: distância, percurso, formas e meios de
locomoção, tempo médio de deslocamento, entre outros, para acesso aos atrativos
turísticos;
VI - Desenvolver e
implementar sistemas de informações turísticas;
VII - Desenvolver
pesquisa sobre a qualidade dos atrativos e serviços turísticos;
VIII - Auxiliar no
levantamento de custos e retornos de atividades previstas;
IX - Definir padrões
para aferição de qualidade dos serviços turísticos no município;
X - Identificar e
propor meios de identificação dos atrativos turísticos, através de sinalização,
da sede do município e rodovias até sua localização, buscando a facilitar sua
localização;
XI - Executar outras
atividades correlatas.
Art. 98. A Superintendência
de Cultura, é um órgão ligado diretamente a Secretaria de Cultura e Turismo / Secretaria Municipal de Cultura e Turismo e
Esportes (Denominação dada pela Lei nº
3611/2008), tendo como
competência o desenvolvimento das manifestações culturais, envolvendo as artes
cênicas, música, artes visuais, cinema e vídeo, junto as Unidades da Rede
Municipal de Ensino, bem como toda a comunidade, e compreenderá as seguintes
atividades:
I - Atender as
solicitações da Secretaria Municipal de Cultura e Turismo / Secretaria Municipal de Cultura e Turismo e
Esportes (Denominação dada pela Lei nº
3611/2008), com relação ao
fornecimento de dados para a elaboração do Orçamento Programa;
II - Promover a
execução de acordos e convênios firmados com os Governos Federal e Estadual,
voltados para as atividades culturais e artísticas do Município;
III - Promover a
difusão da cultura em geral, junto as Unidades de Ensino Municipal, e
comunidade, em especial as atividades folclóricas do Município;
IV - Promover e
estimular as atividades culturais e artísticas como teatro, shows musicais,
bandas, corais, festivais, concursos, exposições e outros;
V - Promover o
intercâmbio cultural e artístico com outros centros, objetivando o
aperfeiçoamento;
VI - Promover o
incentivo às comemorações cívicas;
VII - Promover a
mobilização das comunidades em torno das atividades culturais e artísticas
informais;
VIII - Promover a
elaboração do calendário das atividades culturais e artísticas regionais, em
conjunto com os demais órgãos da Secretaria;
IX - Promover a
realização das atividades festivas do Município;
X - Promover a
manutenção, preservação, zelo e guarda do patrimônio histórico, cultural e
artístico do Município;
XI - Promover o
incentivo ao desenvolvimento do artesanato e outras expressões de cultura
local;
XII - Enviar à
Secretaria de Cultura e Turismo / Secretaria
Municipal de Cultura e Turismo e Esportes (Denominação dada pela Lei nº 3611/2008) proposta de escala
de férias dos servidores do Departamento para as providências necessárias;
XIII - Apresentar
relatório ao Secretário Municipal de Cultura e Turismo / Secretaria Municipal de Cultura e Turismo e Esportes (Denominação dada pela Lei nº 3611/2008), trimestralmente,
sobre o desenvolvimento das atividades;
XIV - Propor à
Secretaria Municipal de Cultura e Turismo / Secretaria
Municipal de Cultura e Turismo e Esportes (Denominação dada pela Lei nº 3611/2008), em tempo hábil,
normas de rotina para o desenvolvimento das atividades da Gerência;
XV - Propiciar aos
subordinados a formação e o desenvolvimento de noções e conhecimentos a
respeito dos objetivos das unidades a que pertencem;
XVI - Incutir nos
subordinados, por todos os meios, a filosofia de bem servir ao público;
XVII - Realizar
levantamento, apoiar e desenvolver projetos literários com envolvimento de
escritores e estudantes do município;
XVIII - Atender às
solicitações da Secretaria Municipal de Cultura e Turismo / Secretaria Municipal de Cultura e Turismo e
Esportes (Denominação dada pela Lei nº
3611/2008), Secretaria de
Administração e Secretaria de Finanças, com relação ao fornecimento de dados
para elaboração do Orçamento Programa da Prefeitura Municipal de Guaçuí;
XIV - Administrar, e
manter atualizada as bibliotecas públicas municipais, bem como elaborar
projetos para a renovação e/ou aquisição de novos exemplares, para o acervo de
livros, objetivando suprir as necessidades do educando com relação a livros
didáticos;
XV - Promover a
organização da Biblioteca Municipal compreendendo aquisição, tombamento,
classificação e empréstimo de livros e outros materiais do acervo; e
XVI - Executar
outras atividades correlatas.
Art. 99. A Superintendência
de Cultura, terá o Departamento de Festas e Eventos Culturais e o Departamento
de Administração de Espaços Culturais, sob a sua subordinação:
Art. 100. Compete ao
Departamento de Festas e Eventos Culturais, o desenvolvimento das seguintes
atividades:
I - Fomentar as
iniciativas culturais e artísticas das escolas e organizações especializadas,
incentivando-as e prestando-lhes assistência;
II - Realizar e
incentivar festivais, concursos, encontros, seminários, conferências e
exposições;
III - Realizar
eventos que promovam o desenvolvimento cultural do município;
IV - Organizar,
anualmente, o calendário cultural, artístico e cívico do município;
V - Executar
programas e projetos de desenvolvimento das artes e de preservação das
tradições populares, folclóricas e artesanais do município;
VI - Buscar o
intercâmbio de manifestações culturais, folclóricas e artesanais do município;
VII - Elaborar
estimativa financeira das promoções de eventos do município;
VIII - Executar a
promoção local de festas populares e eventos culturais;
IX - Organizar e
propor eventos que divulguem e incentivem as artes;
X - Estudar e propor
estratégia de captação de recursos para os eventos da Secretaria;
XI - Atuar na
execução e dissolução de situações pertinentes a realização de festas populares
e eventos culturais;
XII - Coordenar
equipes de prestadores de serviços correlatos a realização de eventos no
município;
XIII - Organizar
calendário das festas da comunidade rural e da sede do município, enfocando
seus aspectos culturais, folclóricos e artístico;
XIV - Executar
outras atividades correlatas.
Art. 101. Compete ao
Departamento de Administração de Espaços Culturais, o desenvolvimento das
seguintes atividades:
I - Administrar,
coordenar e controlar todos os espaços culturais do município, compreendendo
em: Teatros, museus, cinemas, exposições, bem como espaços culturais
definitivos e/ou provisórios, existentes e futuros;
II - Dotar os
espaços culturais de condições necessárias para o seu funcionamento, com
relação a pessoal e materiais de consumo básico;
III - Administrar o
espaço físico providenciando serviços de manutenção das redes elétricas e
hidro-sanitárias, do sistema de telefonia, dos equipamentos, dos acervos e dos
imóveis;
IV - Providenciar os
serviços de manutenção, conservação do acervo e dos recursos necessários para o
bom funcionamento dos espaços culturais;
V - Realizar os
controles necessários para avaliar o desenvolvimento das atividades dos espaços
culturais;
VI - Cumprir as
normas de segurança e de conservação dos espaços culturais e do acervo;
VII - Cumprir e
fazer cumprir as normas de segurança para os usuários dos espaços culturais;
VIII - Zelar pelo
cumprimento das cláusulas contratuais para a ocupação dos espaços,
supervisionando após o encerramento do evento e aplicando as medidas previstas
nos casos de perdas e danos;
IX - Apoiar os
expositores na organização dos eventos;
X - Supervisionar e
controlar o movimento das bilheterias e efetuar a prestação de contas;
XI - Organizar e
acompanhar o andamento dos processos de locação dos espaços culturais;
XII - Cumprir as
normas e procedimentos estabelecidos para cada evento;
XIII - Estabelecer
critérios para conservação, seleção e aquisição de bens culturais e artísticos
e de valor histórico para o município;
XIV - Promover,
coordenar e controlar atividades museológicas e a preservação do patrimônio
arqueológico, histórico-cultural, artístico e científico;
XV - Catalogar e
classificar o acervo arqueológico, histórico, cultural e artístico do município;
XVI - A execução de
outras atividades correlatas.
§ 1º Integra como espaço
cultural do município o Teatro Municipal Fernando Torres.
§ 2º O Teatro Municipal
Fernando Torres, terá regulamento próprio, que definirá o seu funcionamento, e
deverá ser elaborado no prazo de 120 (cento e vinte) dias, após a publicação
desta lei, por decreto do Poder Executivo Municipal.
§ 3º Será instituído por
lei específica, no prazo de 120 (cento e vinte) o FUNDO DE MANUTENÇÃO do Teatro
Municipal Fernando Torres, para garantir recursos necessários para a sua
manutenção, e promoção de investimentos em novos equipamentos, visando a
modernização e o pleno funcionamento do teatro.
Art. 102. A Secretaria
Municipal de Obras, Infra-Estrutura e Serviço Público é um órgão diretamente
ligado ao Chefe do Poder Executivo Municipal, tendo como âmbito de ação o
planejamento, a coordenação, a execução e o controle das atividades, referentes
aos projetos, construções e manutenção de obras próprias Municipais; ao
licenciamento e fiscalização de obras em geral no perímetro urbano da sede e
dos Distritos; à implantação e aplicação dos Códigos de Obras e Posturas, ao
atendimento às necessidades do produtor rural; a preservação do meio ambiente,
o desenvolvimento industrial e comercial, buscando a execução de acordos e
convênios entre os Governos Federal e Estadual, entidades não governamentais,
voltados para o desenvolvimento sócio-econômico do Município, e consolidação do
Plano Geral do Governo, Plano Plurianual, Orçamento Municipais e Lei de
Diretrizes Orçamentárias, de acordo com as diretrizes estabelecidas pela
administração e com os elementos fornecidos pelos Conselhos Deliberativos,
Consultivos e demais Secretarias Municipais.
Parágrafo Único. Para suprir as
necessidades de assessoramento da Secretaria de Obras, Infra-estrutura e
Serviço Público, fica criado o cargo de provimento em comissão de Controlador
de Material Interno, cuja referência e quantidade, consta do Anexo I, Tabela de
Cargos em Provimento em Comissão.
Art. 103. A Secretaria
Municipal de Obras, Infra-estrutura e Serviço Público, exercerá suas atividades
através da seguinte Superintendência, Gerências e Departamentos:
I - Superintendência
de Obras.
a)
Superintendência de
Defesa Civil (Incluída pela Lei nº 3659/2009)
II - Gerências:
a) Gerência de
Obras;
b) Gerência de
Serviços Gerais.
III - Departamentos:
a) Departamento de
Limpeza Pública;
b) Departamento de
Praças e Cemitério;
c) Departamento de
Fiscalização de Obras;
d) Departamento de
Britagem e Artefatos de Cimento.
Art. 104. A Superintendência
de Obras é um Órgão diretamente ligado à Secretária Municipal de Obras,
Infra-estrutura e Serviço Público, tendo autonomia quando da ausência do
Secretário da pasta e como âmbito de ação o planejamento, a coordenação, a
execução e o controle das atividades referentes aos projetos, construções e
manutenção em obras próprios do Município; ao licenciamento e fiscalização de
obras em geral no perímetro urbano da sede e dos Distritos; à implantação e
aplicação dos Códigos de Obras e Posturas do Município, especificamente:
I - O assessoramento
ao Prefeito, Secretário, e ao Conselho Gestor de Acompanhamento da
Administração Municipal quanto ao planejamento, coordenação e consolidação do
Plano Geral do Governo, Plano Plurianual, Orçamentos Municipais e Lei de
Diretrizes Orçamentárias, de acordo com as diretrizes estabelecidas pela
Administração e com os elementos fornecidos pelos Conselhos Deliberativos,
Consultivos e demais Secretarias e Autarquias Municipais;
II - A coordenação
na elaboração e atualização dos planos Municipais de desenvolvimento, no âmbito
de sua competência;
III - A promoção de
medidas visando ao aprimoramento na execução dos trabalhos desenvolvidos pela
Prefeitura;
IV - A elaboração de
projetos, estudos e pesquisas necessárias ao desenvolvimento das políticas
estabelecidas pela Administração;
V - A promoção de
estudos e projetos visando à identificação, localização e captação de recursos
financeiros para o município;
VI - A promoção e o
aperfeiçoamento dos métodos e programas de acompanhamento e controle da
execução orçamentária;
VII - O controle da
execução física e financeira, dos planos municipais, bem como a avaliação de
seus resultados;
VIII - A execução de
outras atividades correlatas.
Parágrafo Único. A função de
Superintendente de Obras será exercida por profissional de nível superior, com
formação específica em engenharia ou arquitetura.
Art. 105. A Superintendência
de Obras, terá a seguinte Gerência de Obras e Departamento de Limpeza Pública,
sob a sua subordinação:
Art. 106. A Gerência de Obras,
órgão ligado diretamente a Superintendência de Obras, tem como competência
supervisionar as atividades inerentes a sua área de atuação, especificando:
I - Acompanhamento,
manutenção, e adequação do Código de Postura Município, bem como a sua
divulgação junto a comunidade;
II - A Elaboração
quando de ordem interna, e a aprovação quando de ordem particular, de plantas e
projetos para a realização de obras dentro do perímetro do município;
III - A elaboração
de projetos para captação de recursos financeiros, através de convênios e
financiamentos;
IV - A aprovação de
projetos de loteamento, em cumprimento ao Código de Postura Município;
V - A análise em
processo para expedição de licenças para demolição e realização de obras de construção,
reconstrução acréscimos, reformas, conserto e limpeza de imóveis particulares,
em conjunto com o Departamento de Fiscalização de Obras;
VI - A fiscalização
e acompanhamento da realização de obras no município, bem como responsável
direto pelas medições e análise de planilhas de custos;
VII - O embargo e
autuação de obras particulares que venham contrariar o Código de Postura Município;
VIII - A emissão de
alvarás de licença para habitação “HABITE-SE” e certidões detalhadas;
IX - A análise de
Projetos de Loteamentos, desmembramentos e arruamentos, de acordo com a
legislação específica, emitindo parecer de viabilidade;
X - O fornecimento
de informações a Gerência de Tributação, objetivando a manutenção do cadastro
imobiliário;
XI - A execução de
outras atividades correlatas.
Art. 107. A Gerência de Obras,
terá o Departamento de Limpeza Pública, sob a sua subordinação:
Art. 108. Compete ao
Departamento de Limpeza Pública, órgão ligado diretamente a Gerência de Obras,
tendo como atribuições o desenvolvimento das seguintes atividades:
I - A execução de
campanhas de esclarecimentos ao público, a respeito de problemas de coleta de
lixo especialmente quanto ao uso de recipientes que atendam ao disposto nas
normas específicas;
II - A definição,
através de planta física do Município e zoneamento da cidade, para fins de
limpeza dos logradouros e vias públicas e coleta de lixo domiciliar, comercial
e industrial;
III - A definição
dos itinerários dos veículos utilizados na coleta de lixo, observando o sistema
viário, para melhor rendimento dos serviços;
IV - O recolhimento
de resíduos sólidos produzidos dentro do perímetro urbano em domicílios,
estabelecimentos comerciais e industriais, edificações públicas e logradouros,
promovendo sua remoção para locais previamente determinados;
V - A execução dos
serviços de varrição, capina e roçagem de matagais em vias públicas e
logradouros;
VI - A definição da
destinação final dos resíduos coletados e seu aproveitamento, quando for o
caso, em articulação com a Secretaria Municipal de Saúde, principalmente do que
diz respeito a destinação do lixo hospitalar;
VII - A execução de
limpeza e desobstrução de canais, valas, ralos de esgoto e galerias pluviais;
VIII - A lavagem de
logradouros públicos, quando for o caso;
IX - A fiscalização
em observância às posturas municipais e regulamentos relativos à utilização dos
logradouros públicos, notificados pelos órgãos competentes, para efeitos de
tomada de providências;
X - A limpeza, a
guarda e distribuição de equipamentos utilizados na limpeza pública;
XI - A elaboração de
Projetos e Programas, de orientação a comunidade para a coleta seletiva do
lixo, com campanhas educativas em conjunto com a Secretaria Municipal de
Educação e Esporte;
XII - A limpeza, a
guarda e distribuição dos instrumentos utilizados pelo departamento;
XIII - A execução de
outras atividades correlatas.
Art. 109. A Gerência de
Serviços Gerais é um órgão ligado diretamente a Superintendência de Obras,
tendo como âmbito de atuação o desenvolvimento das seguintes atividades:
I - Auxiliar a
Superintendência de Obras no controle e coordenação das obras públicas
municipais;
II - Auxiliar na
fiscalização das obras públicas municipais;
III - Verificar o
estado de conservação, objetivando análise para prevenção do patrimônio
público;
IV - Promover o
acompanhamento das obras públicas municipais;
VI - A execução de
atividades de vigilância diurna e noturna;
VI - A execução de
outras atividades correlatas.
Art. 110. Compete ao
Departamento de Praças e Cemitério, órgão ligado diretamente a Gerência de
Serviços Gerais, o desenvolvimento das seguintes atividades:
I - A conservação e
limpeza dos parques e áreas adjacentes;
II - A manutenção
das áreas verdes do Município, com vistas ao embelezamento urbano;
III - A formação,
ampliação e reformas dos parques;
IV - A execução da
limpeza e conservação dos cemitérios;
V - A execução dos
trabalhos de inumação, exumação e transferência de restos mortais, observando
as disposições legais;
VI - A manutenção
atualizada dos registros relativos a inumação, exumação, transladação e
perpetualidade de sepulturas;
VII - A proposição
de emplacamento e numeração de logradouros e vias públicas;
VIII - A
administração e fiscalização dos Cemitérios municipais envolvendo as atividades
de sepultamento e exumação bem como a manutenção e atualização dos registros
relativos à inumação, exumação, transladação e perpetuidade de sepulturas e
manutenção das dependências para a realização de velórios;
IX - A execução de
outras atividades correlatas.
Art. 111. Compete ao
Departamento de Fiscalização de Obras, órgão ligado diretamente a Gerência de
Serviços Gerais, o desenvolvimento das seguintes atividades:
I - A orientação ao
público, quanto à obediência ao Código de Postura;
II - O estudo e a
aprovação de Projetos e plantas para a realização de obras públicas e
particulares;
III - O
encaminhamento de processos referentes a instalações hidrosanitárias para a
apreciação do órgão municipal de Saúde;
IV - A organização e
manutenção do arquivo, de cópias de projetos e plantas de obras públicas e
particulares;
V - A informação em
processo para expedição de licenças para demolição e realização de obras de
construção, reconstrução, acréscimos, reformas, conserto e limpeza de imóveis
particulares;
VI - A fiscalização
e acompanhamento da realização de obras no município;
VII - O embargo e
autuação de obras particulares que venham contrariar as posturas municipais;
VIII - Informação em
processo para concessão de alvarás de licença para habitação “HABITE-SE” e
certidões detalhadas;
IX - A fiscalização
ao comércio de produtos alimentícios e de bebidas em estabelecimentos ou em
vias públicas, em conjunto com o Departamento de Fiscalização Tributária;
X - A promoção de
localização do comércio ambulante e divertimentos públicos em geral;
XI - A fiscalização,
notificação e autuação aos proprietários de animais soltos na via pública, em
conjunto com o Departamento de Fiscalização Tributária;
XII - A aprovação de
instrumentos utilizados para a propaganda comercial e política, bem como os
locais a serem exibidos.
XIII - A apreciação
de Projetos de Loteamentos, desmembramentos e arruamentos, de acordo com a
legislação específica;
XIV - O fornecimento
de informações a Gerência de Tributação, objetivando a manutenção do cadastro
imobiliário;
XV - A organização,
o controle e fiscalização do funcionamento dos mercados e feiras, em
colaboração com a Secretaria Municipal de Agricultura;
XVI - A organização
do cadastro de ambulantes, concedendo-lhes licença para o exercício das
atividades do comércio de gêneros alimentícios preparados e refrigerantes em
via pública, em articulação com a Gerência de Tributação;
XVII - Manter
atualizado o Cadastro Imobiliário do Município, em conjunto com a Gerência de
Tributação;
XVIII - A execução
de outras atividades correlatas.
Art. 112. Compete ao
Departamento Britagem e Artefatos de Cimento, órgão ligado diretamente a
Gerência de Serviços Gerais, o desenvolvimento das seguintes atividades:
I - A perfuração e
aplicação de cargas explosivas para a extração de pedras;
II - A preparação de
pedras para construção de alicerces e muros de arrimo;
III - A fragmentação
de pedras para britagem;
IV - A requisição de
matéria-prima para a fabricação de artefatos de cimento;
V - A execução dos
trabalhos de fabricação de blocos, meios-fios, manilhas e tampões;
VI - A estocagem,
distribuição e controle dos produtos de artefatos de cimento;
VII - A britagem de
pedras, seu fornecimento e uso serão disciplinados por ato explícito do Poder
Executivo;
VIII - Administrar a
pedreira municipal, bem como a confecção de artefatos de cimento em fábrica
própria do município;
IX - A execução de
outras atividades correlatas.
§ 1º A Pedreira
Municipal, terá Jurisdição, Administração e âmbito de atuação e competências,
definidas em regulamento próprio, através de Decreto do Poder Executivo
Municipal.
§ 2º A Pedreira
Municipal, poderá ser objeto de concessão pública, mediante instrumento de
contrato próprio, visando à melhoria da eficiência da produção de pedra, e a
geração de receita para o município.
DA SECRETARIA DE
AGRICULTURA E MEIO AMBIENTE / SECRETARIA MUNICIPAL DE
AGRICULTURA (Denominação dada pela Lei nº 3542/2008)
Art. 113. A Secretaria de
Agricultura e Meio Ambiente / Secretaria Municipal de Agricultura (Denominação
dada pela Lei nº 3542/2008), é um Órgão
diretamente ligado ao Chefe do Poder Executivo, tendo como âmbito de ação o
planejamento, a coordenação, a execução e o controle das atividades ao
atendimento às necessidades do produtor rural; ao desenvolvimento das
atividades agropecuárias, da fiscalização das propriedades rurais, da
infra-estrutura para escoamento da produção rural, da pesquisa e
desenvolvimento das atividades rurais, bem como o senso rural, e da agricultura
no Município, especificamente:
I - O assessoramento
ao Prefeito, Secretário, e ao Conselho Gestor de Acompanhamento da
Administração Municipal quanto ao planejamento, coordenação e consolidação do
Plano Geral do Governo, Plano Plurianual, Orçamentos Municipais e Lei de
Diretrizes Orçamentárias, de acordo com as diretrizes estabelecidas pela
Administração e com os elementos fornecidos pelos Conselhos Deliberativos,
Consultivos e demais Secretarias e Autarquias Municipais;
II - A coordenação
na elaboração e atualização dos planos Municipais de desenvolvimento, no âmbito
de sua competência;
III - A promoção de
medidas visando ao aprimoramento na execução dos trabalhos desenvolvidos pela
Prefeitura;
IV - A elaboração de
projetos, estudos e pesquisas necessárias ao desenvolvimento das políticas
estabelecidas pela Administração;
V - A promoção de
estudos e projetos visando à identificação, localização e captação de recursos
financeiros para o município;
VI - A promoção e o
aperfeiçoamento dos métodos e programas de acompanhamento e controle da
execução orçamentária;
VII - O controle da
execução física e financeira, dos planos municipais, bem como a avaliação de
seus resultados;
VIII - Planejar,
promover e coordenar ações que desenvolvam a melhoria do setor agrícola e
ambiental;
IX - Desenvolver
programas e projetos de apoio aos agricultores e pecuaristas do município;
X - Apoiar e
incentivar o desenvolvimento do agro e eco-turismo;
XI - Proteger a
flora, a fauna e os recursos naturais;
XII - Fiscalizar a
utilização das áreas de preservação permanente;
XIII - Promover a
política municipal de meio ambiente, conforme legislação em vigor;
XIV - Fazer cumprir
a legislação municipal pertinente a agricultura e meio ambiente, observados os
preceitos estadual e federal;
XV - A execução de
outras atividades correlatas.
Parágrafo Único. Para suprir as
necessidades de assessoramento da Secretaria de Agricultura e Meio Ambiente /
Secretaria Municipal de Agricultura (Denominação
dada pela Lei nº 3542/2008), fica criado o
cargo de provimento em comissão de Controlador de Material Interno, cuja
referência e quantidade, consta do Anexo I, Tabela de Cargos em Provimento em
Comissão.
Art. 114. A Secretaria de
Agricultura e Meio Ambiente / Secretaria Municipal de Agricultura (Denominação
dada pela Lei nº 3542/2008), terá as seguintes
Superintendências, Gerências e Departamentos, sob a sua subordinação:
I -
Superintendências:
a) Superintendência
de Desenvolvimento Urbano e Rural;
b) Superintendência
de Meio Ambiente. (Dispositivo revogado pela Lei nº
3542/2008)
II - Gerências:
a) Gerência de Apoio
ao Homem do Campo;
b) Gerência de Águas
e Meio Ambiente; (Dispositivo revogado pela Lei nº
3542/2008)
c) Gerência de
Licenciamento e Fiscalização;
d) Gerência de
Cadastramento Rural;
e) Gerência de
Suporte Técnico. (Gerência criada pela Lei nº
3658/2009)
III - Departamentos:
a) Departamento de
Máquinas e Produtos Agrícolas;
b) Departamento de
Controle Ambiental; (Dispositivo revogado pela Lei nº
3542/2008)
c) Departamento de
Jardinagem;
d) Departamento de
Ações Tributárias.
Art. 115. A Superintendência
de Desenvolvimento Urbano e Rural, é órgão ligado diretamente ao Secretário de
Agricultura e Meio Ambiente / Secretaria Municipal de Agricultura (Denominação
dada pela Lei nº 3542/2008), tendo como âmbito
de ação o planejamento, a coordenação, a execução e o controle das atividades
ao atendimento às necessidades do produtor rural; ao desenvolvimento das
atividades agropecuárias, da fiscalização das propriedades rurais, da
infra-estrutura para escoamento da produção rural, da pesquisa e desenvolvimento
das atividades rurais, bem como o senso rural, e da agricultura no Município,
especificamente:
I - Elaborar
cadastro das propriedades agrícolas do Município;
II - Prestar
assistência de forma a garantir a melhoria da qualidade e o aumento da
produtividade na agricultura e pecuária;
III - Incentivar o
manejo adequado do solo e a diversificação e rotatividade das culturas;
IV - Incentivar e
apoiar programas de reflorestamento de propriedades rurais;
V - Planejar e
promover a conservação e manutenção das estradas vicinais;
VI - Supervisionar a
utilização de veículos, máquinas e equipamentos alocados para atendimento à
Secretaria;
V - Apoiar e
executar programas e projetos de apoio aos agricultores e pecuaristas;
VI - Orientar e
controlar o uso de defensivos agrícolas;
VII - Elaborar
projetos para captação de recursos e financiamentos de ações de desenvolvimento
rural;
VIII - Planejar e
executar serviços de eletrificação, comunicação, habitação e saneamento na área
rural;
IX - A organização e
manutenção de feiras de produtores rurais, promovendo um maior intercâmbio
entre os produtores e consumidores;
X - A fiscalização
dos produtos cadastrados, qualidade de produtos oferecidos e nível de preços
praticados nas feiras de produtores, compatíveis como s objetivos da atividade;
XI - A execução de
outras atividades correlatas.
Art. 116. A Superintendência
de Desenvolvimento Urbano e Rural, terá a seguinte Gerência e Departamentos,
sob a sua subordinação:
I - Gerência de
Apoio ao Homem do Campo.
I - Departamentos:
a) Departamento de
Máquinas e Produtos Agrícolas;
b) Departamento de
Jardinagem.
Art. 117. A Gerência de Apoio
ao Homem do Campo, órgão ligado diretamente a Superintendência de
Desenvolvimento Urbano e Rural, com âmbito para o desenvolvimento das seguintes
atividades:
I - A elaboração e
manutenção de um cadastro das propriedades agropastoris, dos produtores e
pecuaristas do Município;
II - A assistência,
com recursos próprios ou mediante convênios ou acordos com órgãos estaduais ou
federais, aos lavradores e pecuaristas do Município no que se refere à difusão
de técnicas agrícolas e pastoris mais modernas;
III - O incentivo ao
uso adequado do solo, orientando os produtores quanto a um melhor
aproveitamento das áreas ociosas, visando a agricultura do Município;
IV - A orientação e
o controle da utilização de defensivos agrícolas, em articulação com os órgãos
de saúde municipal, estadual e federal;
V - A criação de
medidas que visem ao equilíbrio ecológico da região, principalmente a tomada de
medidas que visem ao controle de desmatamento às margens dos rios existentes do
Município;
VI - A identificação
das áreas prioritárias do município para efeito de eletrificação rural em
articulação com os órgãos competentes;
VII - A coordenação
das necessidades e atendimento aos produtores rurais com máquina e equipamentos
da municipalidade;
VIII - A manutenção
de arquivo e controle dos gastos e despesas ocorridas na assistência com
maquinário aos produtores rurais;
IX - A orientação na
construção de terreiros, açudes ou estradas de lavoura, bem como a busca de
recursos mediante convênios com outros órgãos estaduais e federais;
X - O estímulo e a
orientação na implantação da diversificação de culturas e criações de animais
no Município;
XI - A implantação e
manutenção de viveiro de mudas, em articulação com os órgãos competentes, com o
objetivo de distribuir mudas de culturas diversas, de árvores frutíferas ou
não, nativas ou exóticas, bem como plantas ornamentais e medicinais, inclusive
para diversificação e renovação dos parques e jardins municipais;
XII - Promover
pesquisas e análises de incentivo para a produção agrícola e pecuária do
município;
XIII - A execução de
outras atividades correlatas.
Art. 118. A Gerência de Apoio
ao Homem do Campo, terá o Departamento de Máquinas e Produtos Agrícolas e o
Departamento de Jardinagem, sob a sua subordinação:
Art. 119. Compete ao
Departamento de Máquinas e Produtos Agrícolas, órgão ligado a Gerência de Apoio
ao Homem do Campo, o desenvolvimento das seguintes atividades:
I - Manter a
conservação os veículos e equipamentos da Secretaria;
II - Observar a
lavagem, limpeza e lubrificação dos veículos;
III - Fiscalizar o
consumo de combustível e lubrificantes pelos veículos, máquinas e equipamentos;
IV - Verificar a
manutenção dos serviços corretivos e preventivos de mecânica e funilaria da
frota;
V - Manter
atualizada a documentação referente à propriedade e seguro dos veículos,
máquinas ou equipamentos da frota;
VI - Administrar o
uso racional dos veículos, máquinas e equipamentos, zelando pela guarda e
segurança;
V - Acompanhar e
fiscalizar os custos de manutenção dos veículos, máquinas e equipamentos;
VI - Propor a
alienação de veículos, máquinas e equipamentos.
VII - Requisitar a
compra, receber, armazenar e distribuir materiais e equipamentos destinados ao
setor;
VIII - Promover
palestras e ações voltadas para o produtor agrícola;
IX - Apoiar,
planejar e coordenar execução de ações, conjuntamente com a Secretaria e
Superintendência para implementação dos produtos agrícolas do município;
XI - A execução de
outras atividades correlatas.
Art. 120. Compete ao
Departamento de Jardinagem, órgão ligado a Gerência de Apoio ao Homem do Campo,
o desenvolvimento das seguintes atividades:
I - Promover a
manutenção dos canteiros em jardins e parques públicos;
II - Planejar a
execução dos trabalhos de manutenção dos canteiros em jardins e parques
públicos;
III - Coordenar as
ações inerentes a construção de jardins e gramados;
IV - Programar a
semeadura e plantio de mudas de flores e folhagens, remoção de lixo e folhas
secas dos canteiros;
V - Coordenar a
adubação da terra dos jardins;
VI - Planejar e
executar a aplicação de produtos contra pragas;
VII - Planejar,
coordenar e executar a limpeza e conservação dos parques e jardins;
VIII - Executa
outras atividades correlatas.
Art. 121. A Superintendência
de Meio Ambiente, é órgão ligado diretamente ao Secretário de Agricultura e
Meio Ambiente / Secretaria Municipal de Meio Ambiente (Secretaria
criada pela Lei nº 3542/2008), tendo como âmbito
de ação o planejamento, a coordenação, a execução e o controle das atividades
de desenvolvimento do meio ambiente, a da preservação do meio ambiente,
controle buscando o desenvolvimento sustentável, e consciência ecológica da
comunidade, a elaboração de projetos e programas que possibilitando o bem-estar
da população, especificamente:
I - O assessoramento
ao Prefeito, Secretário, e ao Conselho Gestor de Acompanhamento da
Administração Municipal quanto ao planejamento, coordenação e consolidação do
Plano Geral do Governo, Plano Plurianual, Orçamentos Municipais e Lei de
Diretrizes Orçamentárias, de acordo com as diretrizes estabelecidas pela
Administração e com os elementos fornecidos pelos Conselhos Deliberativos,
Consultivos e demais Secretarias e Autarquias Municipais;
II - A coordenação
na elaboração e atualização dos planos Municipais de desenvolvimento, no âmbito
de sua competência;
III - A promoção de
medidas visando ao aprimoramento na execução dos trabalhos desenvolvidos pela
Prefeitura;
IV - A elaboração de
projetos, estudos e pesquisas necessárias ao desenvolvimento das políticas
estabelecidas pela Administração;
V - A promoção de
estudos e projetos visando à identificação, localização e captação de recursos
financeiros para o município;
VI - A promoção e o
aperfeiçoamento dos métodos e programas de acompanhamento e controle da
execução orçamentária;
VII - O controle da
execução física e financeira, dos planos municipais, bem como a avaliação de
seus resultados;
VIII - Incentivar a
formação de Consórcios intermunicipais, visando a melhoria da condição de vida da
população, a regionalização das atividades, bem como o desenvolvimento
sustentável e de forma integrada na região, buscando parcerias com entidades
públicas, privadas e não-governamentais;
IX - A execução de
outras atividades correlatas.
Art. 122. A Superintendência
de Meio Ambiente, terá a seguinte Gerência e Departamento, sob a sua
subordinação:
I - Gerência de
Águas e Meio Ambiente.
II - Departamento de
Controle Ambiental.
Art. 123. A Gerência de Águas
e Meio Ambiente, órgão ligado diretamente a Superintendência de Meio Ambiente,
que terá as seguintes atividades:
I - Promover a
preservação do meio ambiente, bem como a promover projetos de proteção das
nascentes no perímetro do município, e a preservação do rio;
II - Assessorar a
administração municipal, na elaboração de atos legislativos para garantir a
preservação do meio ambiente e das águas do Município;
III - Promover a
proteção, defesa e valorização dos elementos da natureza, das tradições e
costumes, e estimular as manifestações que possam constituir-se em atrações
turísticas;
IV - Promover a
organização de propaganda destinada a despertar o interesse pelas belezas
naturais do Município;
V - Promover a
realização de projetos, programas e convênio que visam a preservação da
natureza;
VI - Elaboração,
consolidação, a execução, a supervisão e o controle de projetos e programa para
a preservação do meio ambiente;
VII - Promoção de
contratos, convênio e intercâmbio com grupos e empresas, com órgãos a nível
estadual, federal, e entidades não governamentais, visando a manutenção as
reservas naturais;
VIII - Promover a
fiscalização em conjunto com os órgãos competentes, das áreas de preservação,
dos períodos de proibição de pesca e caça;
IX - Incentivar a
produção de pesquisas da fauna e flora do município;
X - A execução de
outras atividades correlatas.
Art. 124. O Departamento de
Controle Ambiental é órgão ligado diretamente a Superintendência de Meio
Ambiente, tendo como âmbito o desenvolvimento das seguintes atividades:
I - Planejar,
coordenar e executar a qualidade ambiental e do solo do município;
II - Promover a
fiscalização do controle de qualidade ambiental e do controle da poluição;
III - Incentivar a
pesquisa, análise e desenvolvimento através de palestras dos programas e
projetos ambientais do município;
IV - Fomentar a
importância das ações ambientais, objetivando a sustentação do controle
ambiental;
V - Promover a
execução dos preceitos constantes da legislação municipal em vigor;
VI - A execução de
outras atividades correlatas.
Art. 125. Compete a Gerência
de Licenciamento e Fiscalização, órgão ligado a Secretaria de Agricultura e
Meio Ambiente / Secretaria Municipal de Agricultura (Denominação
dada pela Lei nº 3542/2008), o desenvolvimento
das seguintes atividades:
I - Analisa,
concede, emite, prorroga, cancela projetos, alvará de licença para construção,
exploração;
II - Promove a
fiscalização e vistoria das áreas e obras do setor rural;
III - Auxilia a
Secretaria de Obras, Infra-estrutura e Serviços Públicos na fiscalização das
obras urbanas, objetivando a proteção do meio ambiente;
IV - Emitir laudo de
avaliação;
V - Analisa projetos
de parcelamento do solo;
VI - Efetua cálculo
para efeito de cobrança de taxas de licenciamento;
VII - Notifica,
intima e autua as obras não licenciadas ou em desacordo com o projeto aprovado;
VIII - A execução de
outras atividades correlatas.
Art. 126. Compete a Gerência
de Cadastramento Rural, órgão ligado a Secretaria de Agricultura e Meio Ambiente
/ Secretaria Municipal de Agricultura (Denominação
dada pela Lei nº 3542/2008), o desenvolvimento
das seguintes atividades:
I - A elaboração e
manutenção de um cadastro das propriedades agro-pastoris, dos produtores e
pecuaristas do Município;
II - A orientação da
conscientização do desenvolvimento dos produtos agrícolas e pecuários;
III - A organização,
funcionamento e manutenção de serviço de cadastro e distribuição de guias para
a arrecadação do ITR - Imposto Territorial Rural, em colaboração com o órgão
Federal competente;
IV - A execução de
outras atividades correlatas.
Art. 127. Compete ao
Departamento de Ações Tributárias, órgão ligado a Secretaria de Agricultura e
Meio Ambiente / Secretaria Municipal de Agricultura (Denominação
dada pela Lei nº 3542/2008), o desenvolvimento
das seguintes atividades:
I - Planeja,
coordena e execução a aplicação do disposto no Código de Meio Ambiente
Municipal;
II - Promove a
cobrança e recebimento das taxas, impostos, multas,
III - A organização
e manutenção atualizada do Cadastro de contribuintes dos tributos de
competência do Município;
IV - A orientação
aos contribuintes quanto ao cumprimento de suas obrigações fiscais;
V - A elaboração dos
cálculos e o lançamento, em fichas próprias, de todos os impostos, taxas,
contribuição de melhoria, promovendo as baixas, assim que forem liquidados os
débitos correspondentes;
VI - A execução de
medidas necessárias à emissão de Alvarás de Licença Ambiental, enviando-os ao
Secretário para autorização;
VII - O envio de
processos à Procuradoria Geral do Município objetivando a cobrança judicial da
Dívida Ativa, de acordo com as instruções do Secretário de Agricultura e Meio
Ambiente;
VIII - A elaboração
mensal, do demonstrativo de arrecadação da Dívida Ativa para efeito de baixa no
Ativo Financeiro;
IX - A análise de
todos os casos de reclamação quanto aos lançamentos efetuados, promovendo o
atendimento dos que forem procedentes e, submetendo à consideração superior os
casos de dúvidas;
X - A execução de
medidas necessárias à emissão de Certidões Negativas;
XI - A atualização,
o acompanhamento e o controle do Cadastro Imobiliário do Município, em conjunto
com o Departamento de Fiscalização de Obras;
XII - A execução dos
cálculos do valor venal dos imóveis, na forma da legislação em vigor com o
lançamento dos tributos devidos;
XIII - A
fiscalização das propriedades rurais, seu cadastramento junto aos órgãos
federais, bem como, o auxilio a emissão de documentos fiscais;
XIV - A fiscalização
e autorização de realização de feiras no âmbito municipal;
XV - A fiscalização
de vendedores ambulantes;
XVI - Fazer valer o
Código Municipal de Meio Ambiente, orientando os cidadãos quanto a sua
amplitude a aplicação;
XVII - A execução de
outras atividades correlatas.
Art. 128. São
responsabilidades do Chefe de Gabinete, do Procurador Geral do Município, do
Assessor de Planejamento e Controle Interno, e dos demais Secretários
Municipais e Superintendentes, exercer as atividades constantes dos Artigos
respectivos de suas áreas de atuação e, especialmente:
I - Assessorar o
Prefeito na formação de seu Plano de Governo, bem como nos assuntos inerentes
aos seus órgãos:
II - Programar a
distribuição de tarefas a serem executadas no órgão, por seus subordinados:
III - Planejar,
controlar, supervisionar e coordenar a execução das atividades relativas aos
órgãos, respondendo por todos os encargos a ele pertinentes;
IV - Cumprir e fazer
cumprir a legislação, as instruções e normas internas da Prefeitura;
V - Dar solução aos
assuntos de sua competência emitindo parecer sobre os que dependem de decisão
superior;
VI - Encaminhar ao
Prefeito, no término de cada exercício financeiro ou quando solicitado,
relatórios sobre todas as atividades executadas pelo Órgão;
VII - Promover o
treinamento e aperfeiçoamento dos subordinados, orientando-os na execução de
suas tarefas e fazendo a crítica construtiva ao seu desempenho funcional;
VIII - Propiciar aos
subordinados a formação e o desenvolvimento de noções e conhecimentos a
respeito dos objetivos do órgão a que pertencem;
IX - Apreciar e
aprovar a escala de férias do pessoal lotado no órgão que dirige;
X - Propor ao
Executivo Municipal, a celebração de convênios ou acordos com outras entidades
de interesse de sua área de atuação;
XI - Fornecer, em
tempo hábil, os dados necessários à elaboração da Proposta Orçamentária da
Prefeitura.
Art. 129. São
responsabilidades comuns dos Gerentes, e Chefes de Departamento, instituídos
nesta Lei, à execução das atividades constantes dos artigos respectivos de suas
áreas de atuação e, especialmente:
I - Supervisionar,
controlar, coordenar a execução das atividades relativas aos seus órgãos,
respondendo por todos os encargos a ele pertinentes;
II - Emitir
informações e esclarecimentos aos seus superiores hierárquicos, a cerca dos
assuntos de sua competência;
III - Fornecer, em
tempo hábil, os dados necessários à elaboração da Proposta Orçamentária da
Prefeitura;
IV - Apresentar
relatório e ou mapas sobre o desenvolvimento das atividades do Departamento,
encaminhando-os aos Secretários.
V - Programar a distribuição
de tarefas a serem executadas pelo setor, visando a melhoria de desempenho,
obedecida às diretrizes traçadas pelas Secretarias Municipais;
VI - Propiciar aos
subordinados, o desenvolvimento de noções e conhecimentos a respeito dos
objetivos da área a que pertence.
Art. 130. Ficam criados os
cargos de provimentos em comissão e funções de confiança necessário à
implantação desta Lei, em quantidades, valores, referências e distribuição como
estabelecidos nesta lei, e constantes do ANEXO VI - TABELA DE CARGOS EM
PROVIMENTO DE COMISSÃO.
Art. 131. O primeiro nível da
Administração Municipal é constituído pelos Secretários Municipais e pelo
Procurador Geral do Município e Chefe de Gabinete do Prefeito, titulares dos
cargos ora criados, conforme detalhamento a seguir:
I - Denominação:
a) Procurador Geral
do Município;
b) Secretário
Municipal de Administração;
c) Secretário
Municipal de Finanças;
d) Secretário
Municipal de Saúde;
e) Secretário
Municipal de Ação Social;
e) Secretário Municipal de Assistência Social
(Denominação
dada pela Lei nº 3841/2011)
f) Secretário
Municipal de Educação e Esporte;
g) Secretário
Municipal de Cultura e Turismo;
h) Secretário
Municipal de Obras, Infra-estrutura e Serviço Público;
i) Secretário
Municipal de Agricultura e Meio Ambiente.
i) Secretaria de
Agricultura (Denominação dada pela Lei nº 3542/2008)
j) Chefe de Gabinete
do Prefeito.
l) Secretário
Municipal de Meio Ambiente. (Cargo criado pela Lei nº 3542/2008)
II - Referência:
CC1.
III - Quantitativo:
10
III – Quantitativo:
11 (Quantitativo alterado pela Lei nº 3542/2008)
IV - Distribuição:
01 titular para órgão.
Art. 132. O segundo nível da
Administração Municipal é constituído pelos Superintendentes, titulares dos
cargos ora criados, conforme detalhamento a seguir:
I - Denominação:
a) Superintendente
de Recursos Humanos;
b) Superintendente
de Compras e Serviços;
c) Superintendente
de Planejamento;
d) Superintendente
de Finanças;
e) Superintendente
de Saúde;
f) Superintendente
de Serviços de Agendamento;
g) Superintendente
de Apoio a 3ª Idade;
h) Superintendente
Pedagógico;
i) Superintendente
de Esportes;
j) Superintendente
de Turismo;
k) Superintendente
de Cultura;
l) Superintendente
de Obras;
m) Superintendente
de Desenvolvimento Urbano e Rural;
n) Superintendente
de Meio Ambiente.
II - Referência: CC2
III - Quantitativo:
14
IV - Distribuição:
01 titular para cada órgão.
Art. 133. O terceiro nível da
Administração Municipal é constituído pelos Coordenadores, titulares dos cargos
ora criados, conforme detalhamento a seguir:
I - Denominação:
a) Coordenadores de
Apoio Administrativo;
b) Coordenador de
Combustíveis e Óleo Lubrificante.
II - Referência: CC3
III - Quantitativo:
03
Art. 134. O quarto nível da
Administração Municipal é constituído pelos Gerentes, titulares dos cargos ora
criados, conforme detalhamento a seguir:
I - Denominação:
c) Gerência de
Serviços e Controle Interno;
d) Gerência de
Veículos e Equipamentos Motorizados;
e) Gerência
Operacional;
f) Gerência de
Controle de Impacto Financeiro;
g) Gerência de
Processamento de Dados da Municipalidade;
h) Gerência de
Tributação;
i) Gerência de
Contabilidade;
j) Gerência de
Serviço de Saúde;
k) Gerência de
Contabilidade da Saúde;
l) Gerência de
Atendimento ao Cidadão;
m) Gerência do CIS;
n) Gerência de Apoio
Pedagógico;
o) Gerência de
Contabilidade da Educação;
p) Gerência de
Distribuição e Controle da Merenda Escolar;
q) Gerência de Apoio
às Atividades Físicas Escolares;
r) Gerência de
Suporte Técnico da Escola Agrotécnica;
s) Gerência de
Obras;
t) Gerência de
Serviços Gerais;
u) Gerência de Apoio
ao Homem do Campo;
v) Gerência de Águas
e Meio Ambiente;
w) Gerência de
Licenciamento e Fiscalização;
x) Gerência de
Cadastramento Rural.
II - Referência: CC4
III - Quantitativo:
22
IV - Distribuição:
01 titular para órgão.
Art. 135. O sexto nível da
Administração Municipal é constituído pelos Agentes, titulares dos cargos ora
criados, conforme detalhamento a seguir:
I - Denominação:
a) Agente de
Turismo;
b) Agente de Serviço
do Posto US2
II - Referência: CC6
III - Quantitativo:
04.
Art. 136. O sétimo nível da
Administração Municipal é constituído pelo Controlador Geral, titulares dos
cargos ora criados, conforme detalhamento a seguir:
I - Denominação:
a) Controlador Geral
de Material Interno.
II - Referência: CC7
III - Quantitativo:
01
Art. 137. O oitavo nível da
Administração Municipal é constituído pelos Chefes de Departamento, titulares
dos cargos ora criados, conforme detalhamento a seguir:
I - Denominação:
a) Departamento de
Serviços Gerais;
b) Departamento de
Expediente e Serviços Diversos;
c) Departamento de
Patrimônio;
d)
Departamento de Almoxarifado; (Dispositivo revogado pela Lei nº
3751/2010)
e) Departamento de
Controle Interno;
f) Departamento de
Fiscalização Tributária;
g) Departamento de
Saúde Pública e Ações Programáticas;
h) Departamento de Vigilância
Sanitária;
i) Departamento de
Vigilância Epidemiológica;
j) Departamento de
Integração Social
k) Departamento de
Veículos e Equipamentos Motorizados;
l) Departamento de
Ações Programáticas;
m) Departamento de
Programas e Projetos;
n) Departamento de
Veículos e Equipamentos Motorizados;
o) Departamento de
Assistência ao Educando;
p) Departamento de
Manutenção e Obras Escolares;
q) Departamento de
Agendamento e Manutenção do Estádio Municipal;
r) Departamento de
Esportes;
s) Departamento ao
Apoio ao Desenvolvimento do Turismo;
t) Departamento de
Festas e Eventos Culturais;
u) Departamento de
Administração de Espaços Culturais;
v) Departamento de
Limpeza Pública;
w) Departamento de
Praças e Cemitério;
x) Departamento de
Fiscalização de Obras;
y) Departamento de
Britagem e Artefatos de Cimento;
z) Departamento de
Máquinas e Produtos Agrícolas;
aa) Departamento de
Jardinagem;
bb) Departamento de
Ações Tributárias;
II - Referência: CC8
III - Quantitativo:
28
IV - Distribuição:
01 titular para cada órgão.
Art. 138. O nono nível da
Administração Municipal é constituído pelos Controladores de Material Interno,
titulares dos cargos ora criados, conforme detalhamento a seguir:
I - Denominação:
a) Controlador de
Material Interno;
II - Referência: CC9
III - Quantitativo:
13.
Art. 139. A nível de
Assessoramento especializado da Administração Municipal, é constituído pelos
Assessores Especiais, titulares dos cargos ora criados, conforme detalhamento a
seguir:
I - Lotação:
Gabinete do Prefeito
a) Assessor de
Gabinete do Prefeito.
II - Referência: CC5
III - Quantitativo:
01
b) Oficial de
Gabinete do Prefeito
II - Referência: CC7
III - Quantitativo:
02
c) Assessor da
Imprensa Oficial
II - Referência: CC2
III - Quantitativo:
01
I - Lotação:
Gabinete do Vice-Prefeito
a) Assessor de
Gabinete do Vice-Prefeito.
II - Referência: CC5
III - Quantitativo:
01
I - Lotação:
Procuradoria Geral do Município
a) Assessor
Jurídico.
II - Referência: CC2
III - Quantitativo:
02
I - Lotação:
Secretaria de Finanças
a) Assessor de
Planejamento e Controle Interno.
II - Referência: CC2
III - Quantitativo:
01
I - Lotação:
Secretaria de Ação Social / Secretaria
Municipal de Assistência Social (Denominação dada pela Lei nº 3841/2011)
a) Assessor de
Suporte Profissional.
II - Referência: CC5
III - Quantitativo:
01
Parágrafo Único. Os cargos de
assessores jurídicos serão preenchidos por profissionais com bacharelado em
Direito, devidamente registrados na OAB (Ordem dos Advogados do Brasil).
Art. 140. A Administração
escolar da rede municipal de ensino é constituída pelos Diretores de Escolas
Municipais, titulares dos cargos criados por esta Lei Específica, conforme
detalhado a seguir, autônomos no exercício de seus cargos, submetidos
funcionalmente ao Estatuto do Magistério Municipal.
I - Escola Municipal
Agrotécnica de 1º Grau “Eugênio de Souza Paixão".
a) Denominação:
Diretor Escolar I;
b) Referência: CCMI.
II - Escola
Municipal Experimental de 1º Grau “José Antônio de Carvalho".
a) Denominação:
Diretor Escolar II;
b) Referência:
CCMII.
III - Escola
Municipal Experimental de 1º Grau “Elvira Bruzzi".
a) Denominação:
Diretor Escolar II;
b) Referência:
CCMII.
Art. 141. As funções de
confiança não constituem situação permanente e sim vantagem transitória pelo
efetivo exercício dos responsáveis pelas Turmas de Trabalho.
Art. 142. As nomeações para
Cargos e Função de Confiança se fará, no mínimo, com 35% (trinta e cinco por
cento) entre servidores públicos com efetivo exercício na Prefeitura e com
experiência comprovada independentemente do regime jurídico a que estiverem
vinculados.
Parágrafo Único. As nomeações de que
se trata o caput deste artigo serão feitas somente na medida da necessidade.
Art. 143. O valor a ser
percebido pelos ocupantes de Funções de Confiança, e/ou Cargos Comissionados
ocupados por servidores efetivos, não poderá ultrapassar 60% (sessenta por
cento) do valor correspondente ao vencimento do Secretário Municipal, excluídas
as vantagens pessoais.
Art. 144. O Servidor Público
efetivo nomeado para ocupar cargo em comissão, poderá optar pelo vencimento do
cargo para o qual foi nomeado ou pelo valor do cargo de emprego ou pelo valor
do cargo de emprego mais 30% (trinta por cento) do valor atribuído ao cargo em
comissão, respeitando os limites fixados nessa lei.
Art. 144. O Servidor Público
efetivo nomeado para ocupar cargo em comissão, poderá optar pelo vencimento do
cargo para o qual foi nomeado ou pelo valor do cargo de emprego ou pelo valor
do cargo de emprego mais 50% (cinqüenta por cento) do valor atribuído ao cargo
em comissão, respeitando os limites fixados nessa lei. (Redação dada pela Lei nº 3628/2009)
Art. 145. A nível de
Encarregado de atividades específicas da Administração Municipal, será
designado servidores públicos efetivos, para atender as necessidades do
trabalho.
Parágrafo Único. A nomeação para
Encarregado de Turma se fará mediante Decreto do Prefeito Municipal, exclusivamente
entre servidores públicos municipais pertencentes ao mesmo grupamento funcional
da turma de trabalho respectiva, rendendo ao seu ocupante a gratificação
correspondente a 30% (trinta por cento) do seu salário efetivo.
Parágrafo Único. A nomeação para
Encarregado de Turma se fará mediante Decreto do Prefeito Municipal,
exclusivamente entre servidores públicos municipais pertencentes ao mesmo
grupamento funcional da turma de trabalho respectiva, rendendo ao seu ocupante
a gratificação correspondente a 50% (cinqüenta por cento) do seu salário
efetivo. (Redação dada pela Lei nº 3628/2009)
Art. 146. Para efeito do
citado no artigo 140 dessa lei são denominadas as seguintes categorias para
preencher o nível de Encarregado de Turma, atividades de especial de condução
do veículo oficial:
I - Encarregados de
Turma de:
a) Calceteiro;
b) Pedreiro;
c) Carpinteiro;
d) Jardineiro;
e) Cemitério.
II - Motorista de
Gabinete do Prefeito.
Art. 147. Conservadas as
diretrizes principais, fundamentais e demais disposições da presente Lei e,
respeitada a função legislativa da Câmara Municipal, o Poder Executivo
expedirá, no prazo de 60 (sessenta) dias da publicação desta Lei, os atos
necessários à complementação de reorganização administrativa da Prefeitura.
Art. 148. Ficam extintos os
cargos de provimento em comissão e funções gratificadas atualmente existentes
na Prefeitura Municipal de Guaçuí.
Parágrafo Único. A extinção dos
cargos de provimento em comissão e funções gratificada citadas no caput deste
artigo, deverão ocorrer gradualmente, à medida que forem publicados os atos do
Prefeito, que disciplinam a nova Estrutura Administrativa da Prefeitura.
Art. 149. Os Cargos de
Secretários Municipais, serão ocupados preferencialmente por pessoas que
possuam Diploma de 3º Grau ou Escolaridade equivalente, com habilitação técnica
compatível e comprovada.
§ 1º Para ocupar os
cargos de Superintendentes, será exigido preferencialmente pessoas que possuam
Diploma de 3º Grau.
§ 2º Para ocupar os
demais cargos de provimento de comissão na administração municipal, será
exigido escolaridade mínimo de 2º grau.
Art. 150. A função de Superintendente
Pedagógico e Gerente de Apoio Pedagógico, é privativo de pessoa portadora de
Curso Superior em Pedagogia.
Art. 151- Fica o Poder
Executivo autorizado a realizar as alterações orçamentárias necessárias à
implantação da presente Lei.
Art. 152. Esta Lei entrará em
vigor na data de sua publicação.
Art. 153. Revogam-se as
disposições em contrário, especialmente àquelas frontais ou incompatíveis com
as diretrizes aqui instituídas, e especificamente a Lei nº 2.933/2001.
Este texto não substitui o original publicado e arquivado na Câmara Municipal de Guaçuí.





![]()
![]()


(Redação dada pela Lei nº 3641/2009)


(Redação
dada pela Lei nº 3863/2011)

![]()
(Organograma
criado pela Lei nº 3542/2008)

(Organograma incluído pela Lei nº
3641/2009)
![]()
